HOME   LIST
‹–   –›

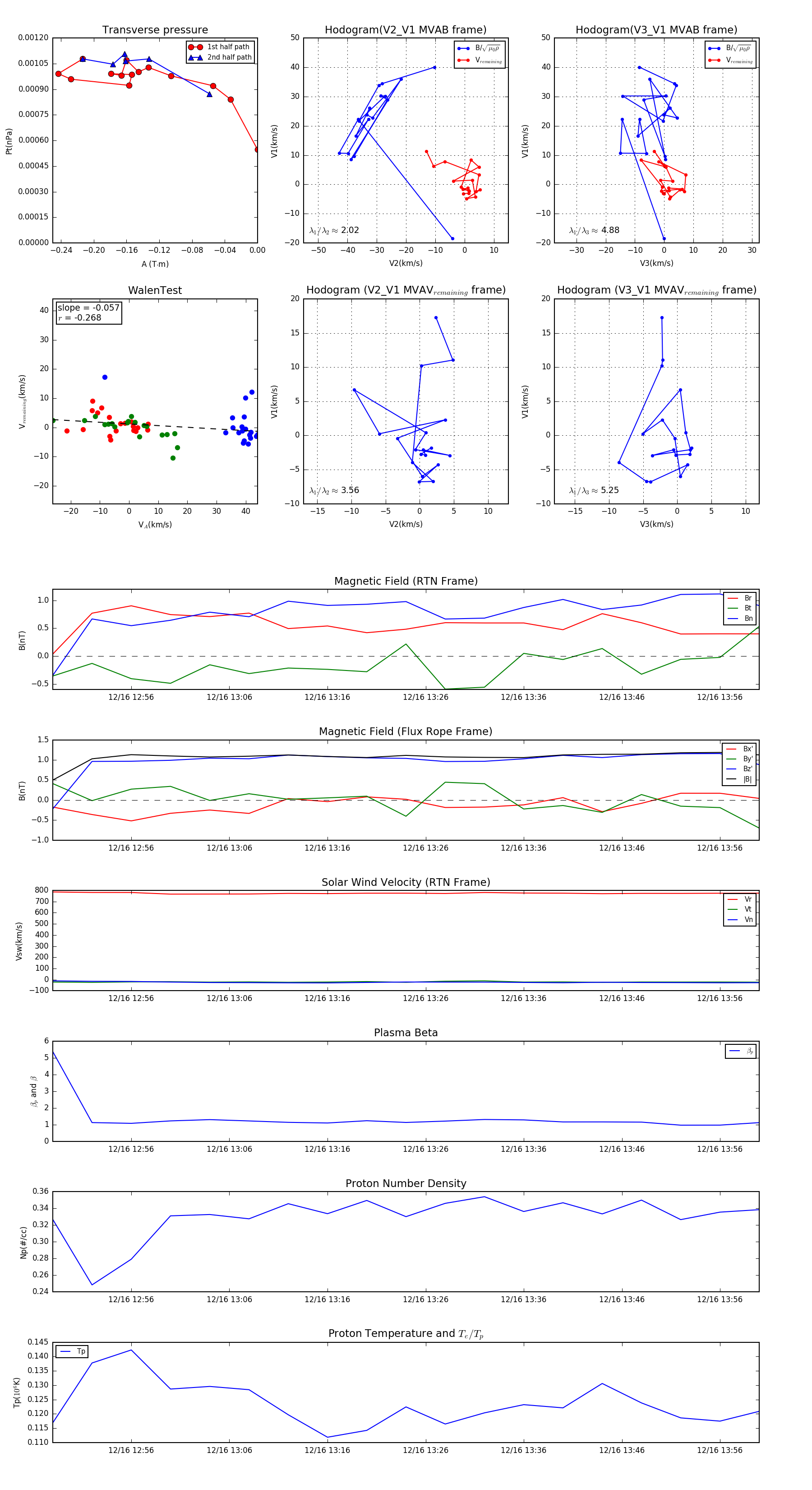
Flux Rope in 2006

Flux Rope Event 2006-12-16 12:48 ~ 2006-12-16 14:00 (73 minutes)


plot