HOME   LIST
‹–   –›

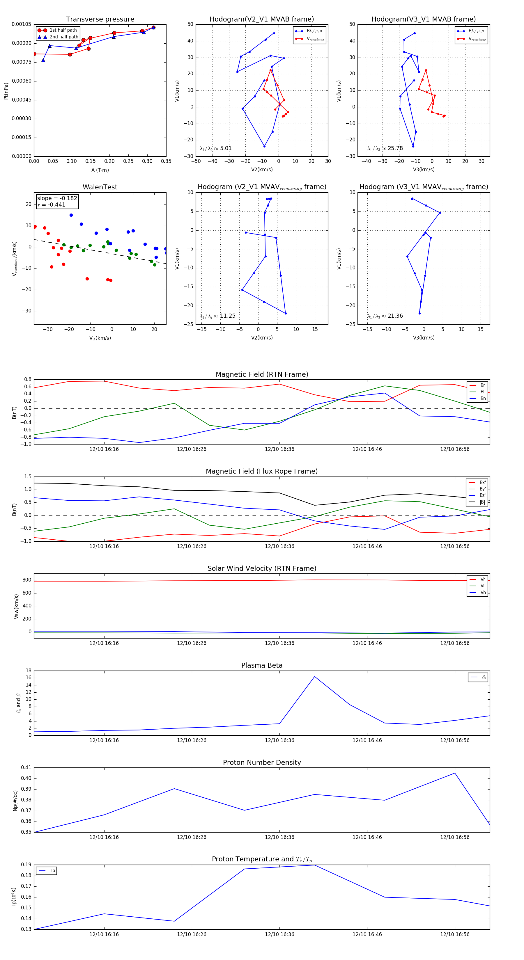
Flux Rope in 2006

Flux Rope Event 2006-12-10 16:08 ~ 2006-12-10 17:00 (53 minutes)


plot