HOME   LIST
‹–   –›

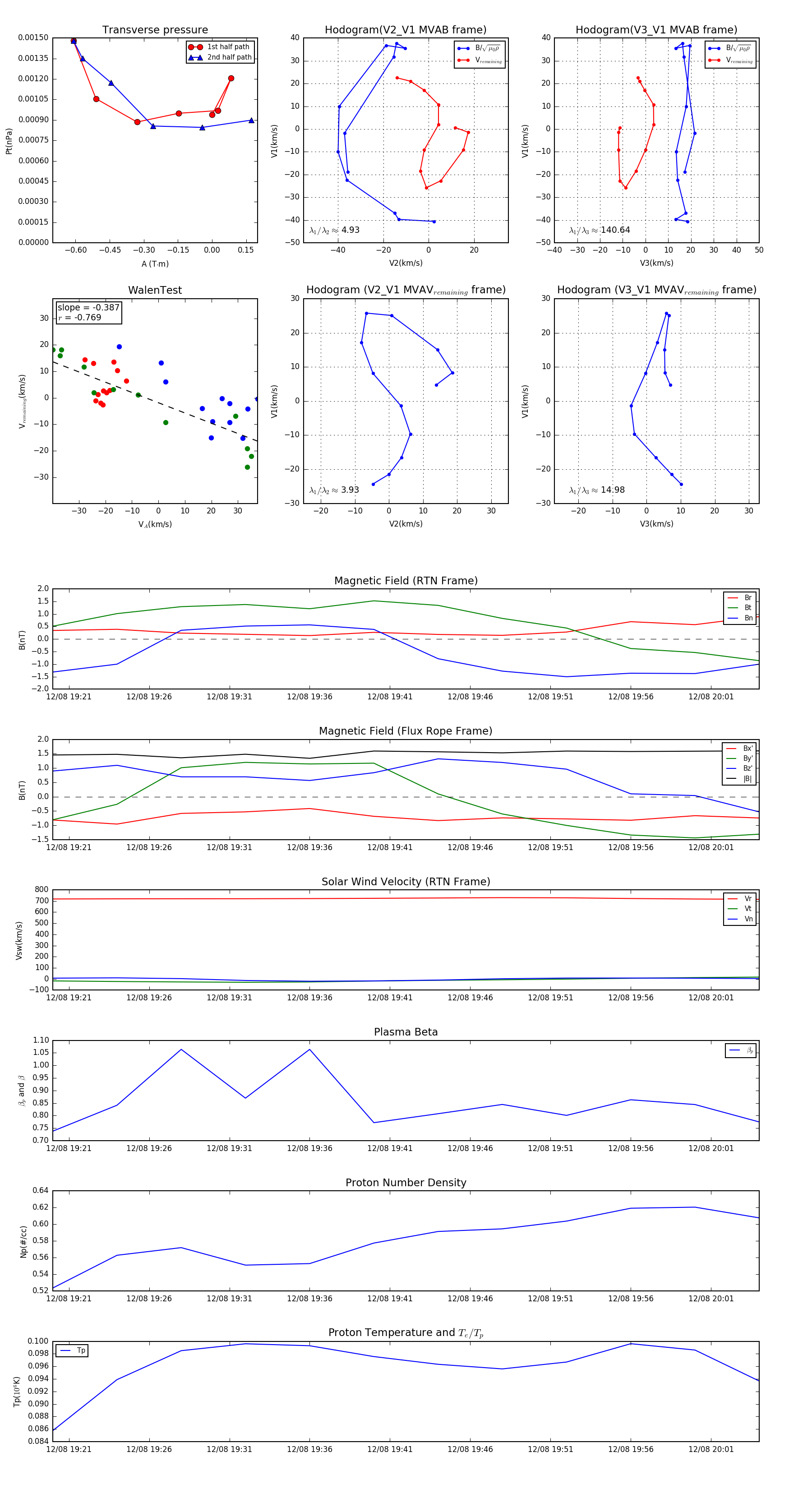
Flux Rope in 2006

Flux Rope Event 2006-12-08 19:20 ~ 2006-12-08 20:04 (45 minutes)


plot