HOME   LIST
‹–   –›

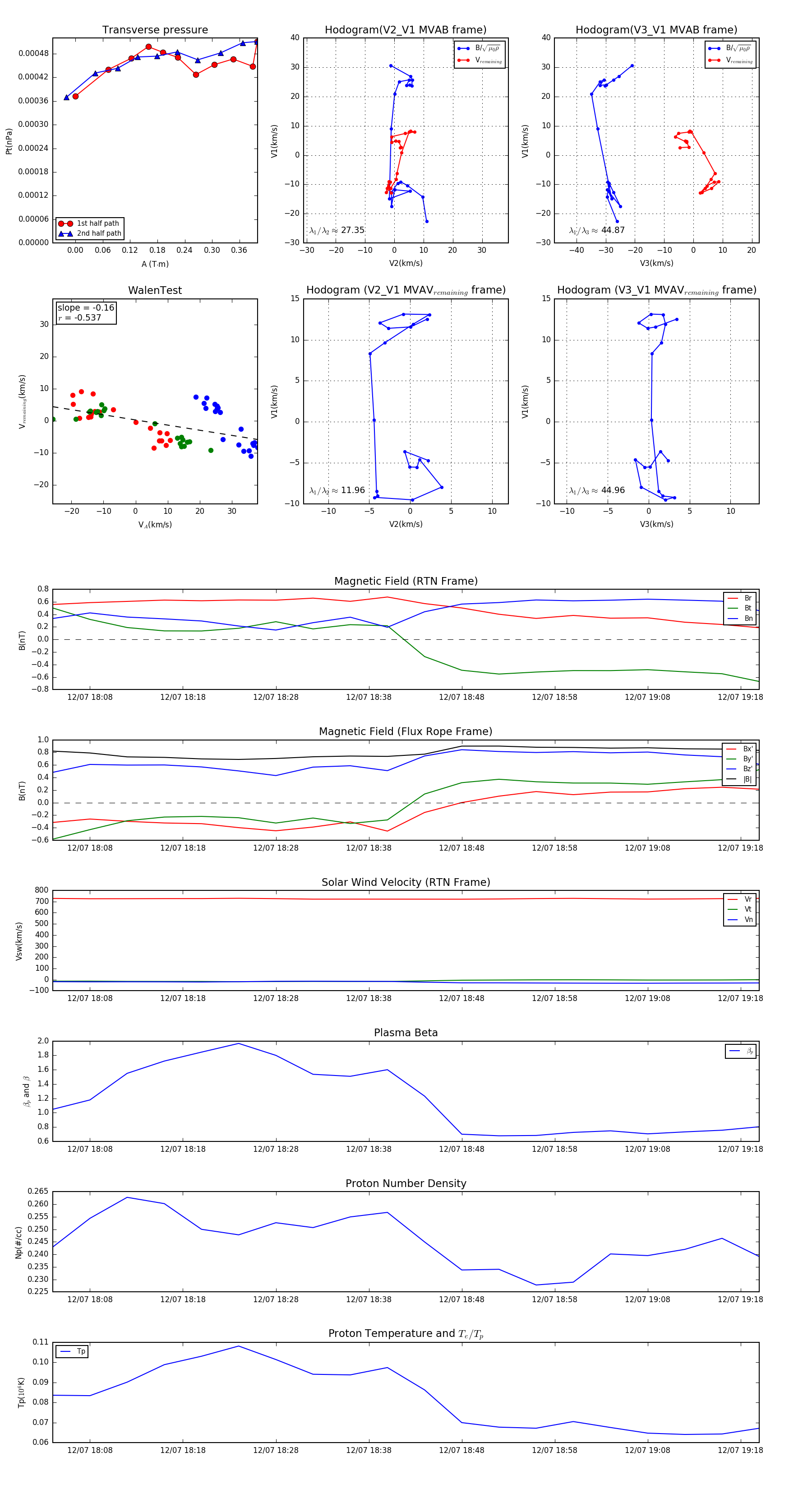
Flux Rope in 2006

Flux Rope Event 2006-12-07 18:04 ~ 2006-12-07 19:20 (77 minutes)


plot