HOME   LIST
‹–   –›

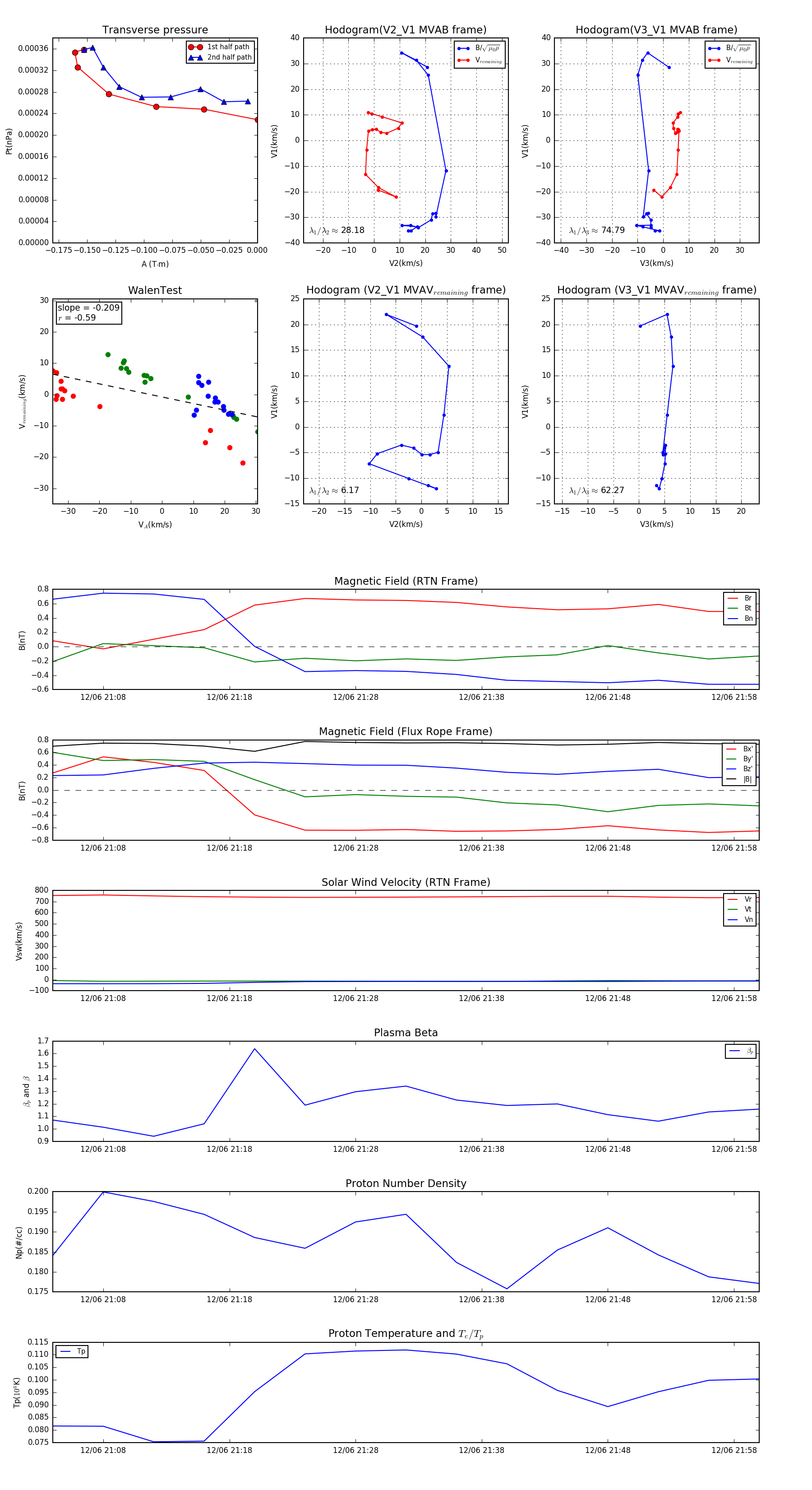
Flux Rope in 2006

Flux Rope Event 2006-12-06 21:04 ~ 2006-12-06 22:00 (57 minutes)


plot