HOME   LIST
‹–   –›

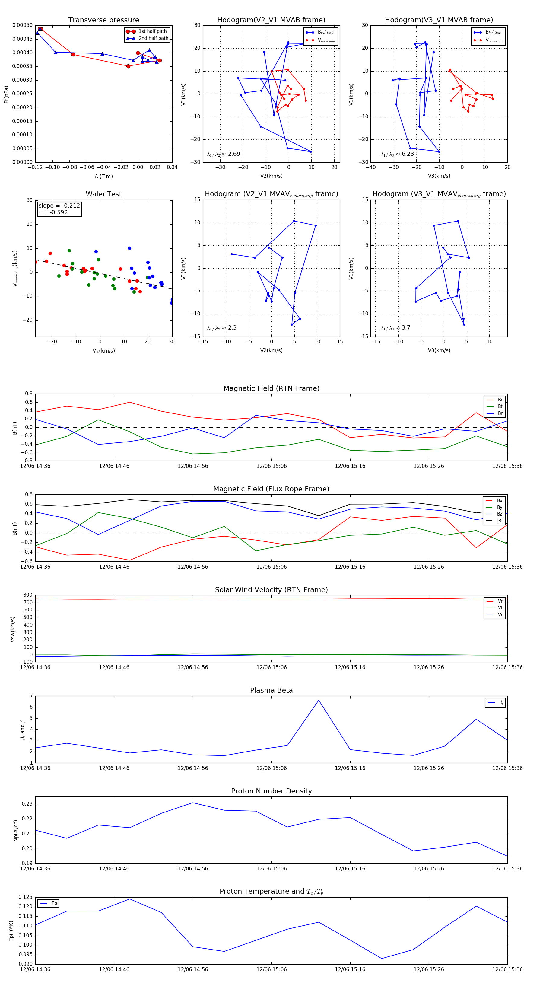
Flux Rope in 2006

Flux Rope Event 2006-12-06 14:36 ~ 2006-12-06 15:36 (61 minutes)


plot