HOME   LIST
‹–   –›

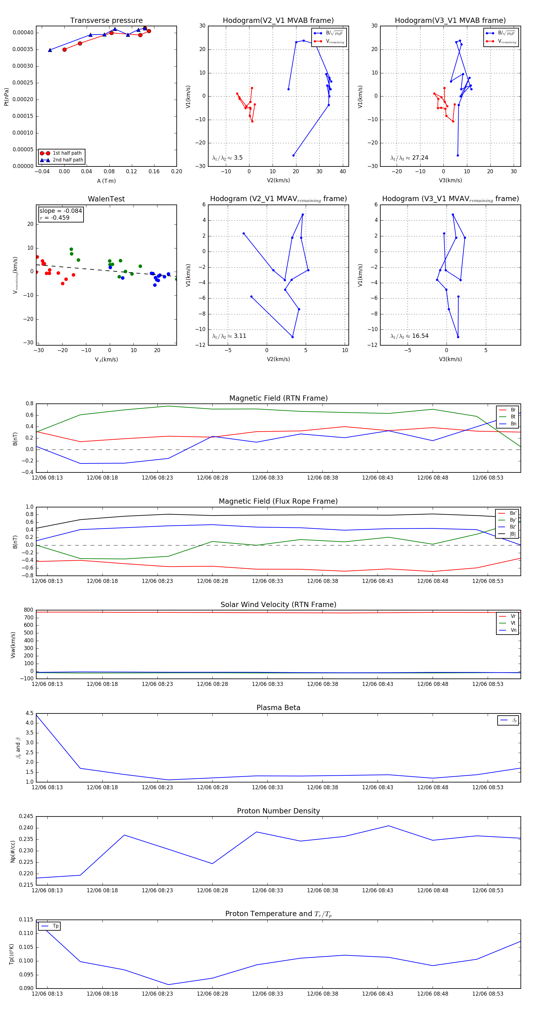
Flux Rope in 2006

Flux Rope Event 2006-12-06 08:12 ~ 2006-12-06 08:56 (45 minutes)


plot