HOME   LIST
‹–   –›

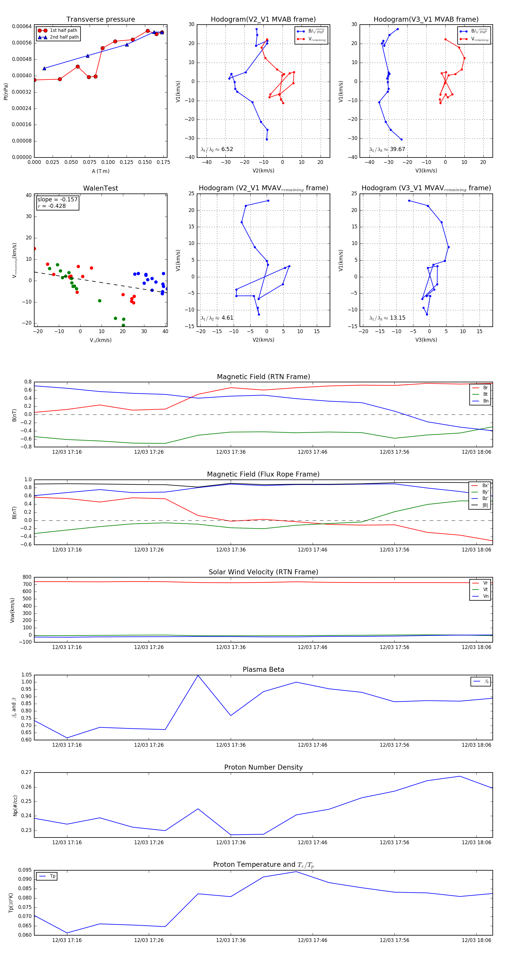
Flux Rope in 2006

Flux Rope Event 2006-12-03 17:12 ~ 2006-12-03 18:08 (57 minutes)


plot