HOME   LIST
‹–   –›

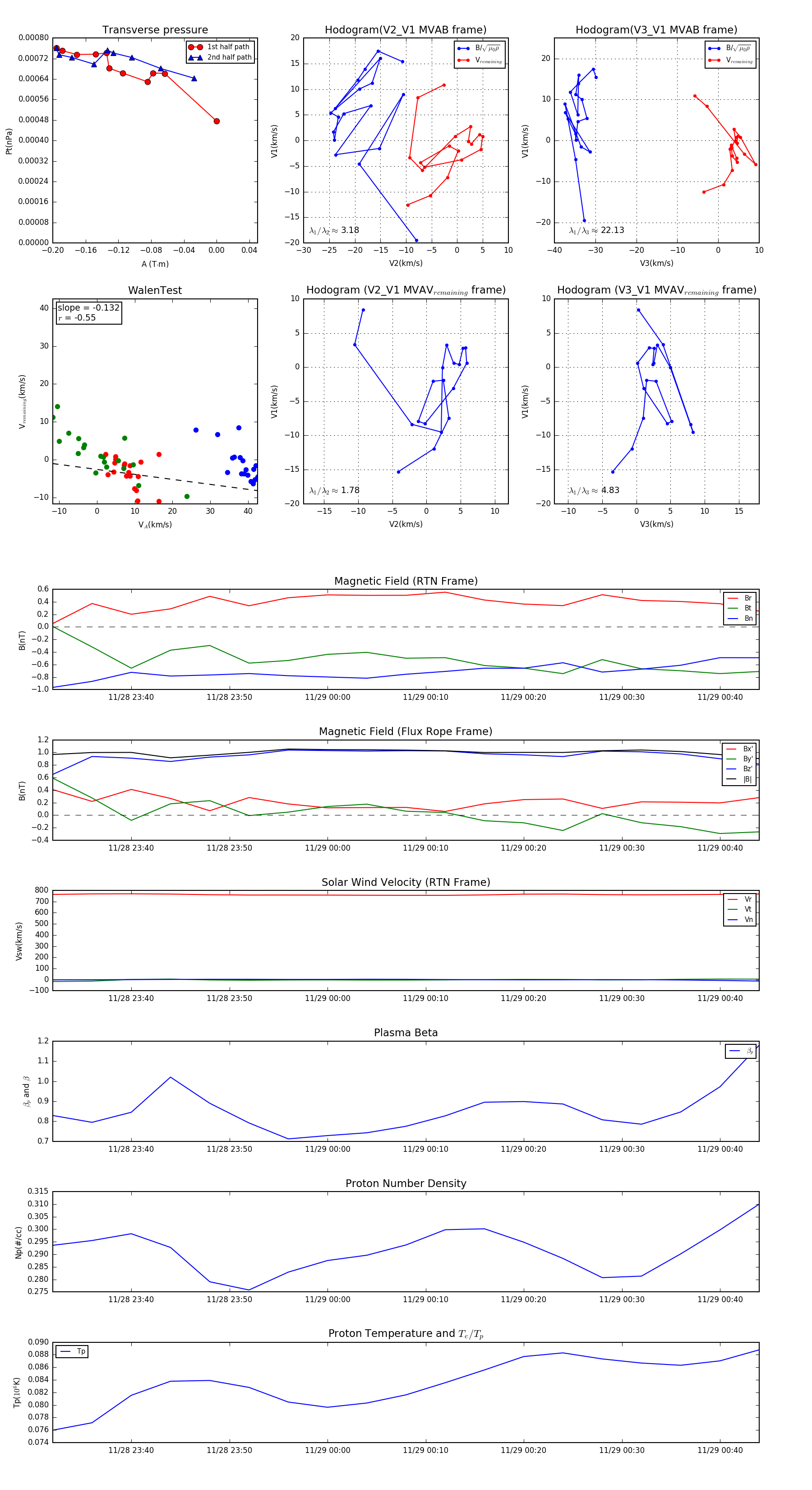
Flux Rope in 2006

Flux Rope Event 2006-11-28 23:32 ~ 2006-11-29 00:44 (73 minutes)


plot