HOME   LIST
‹–   –›

Flux Rope in 2006

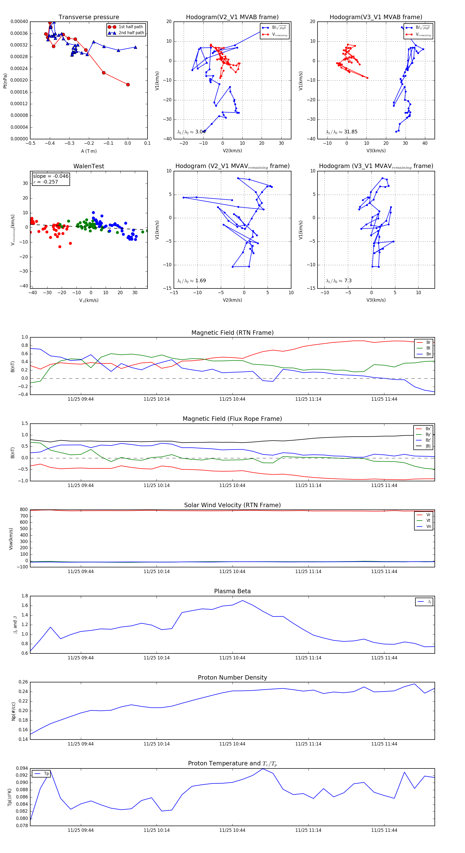
Flux Rope Event 2006-11-25 09:24 ~ 2006-11-25 12:04 (161 minutes)


plot