HOME   LIST
‹–   –›

Flux Rope in 2006

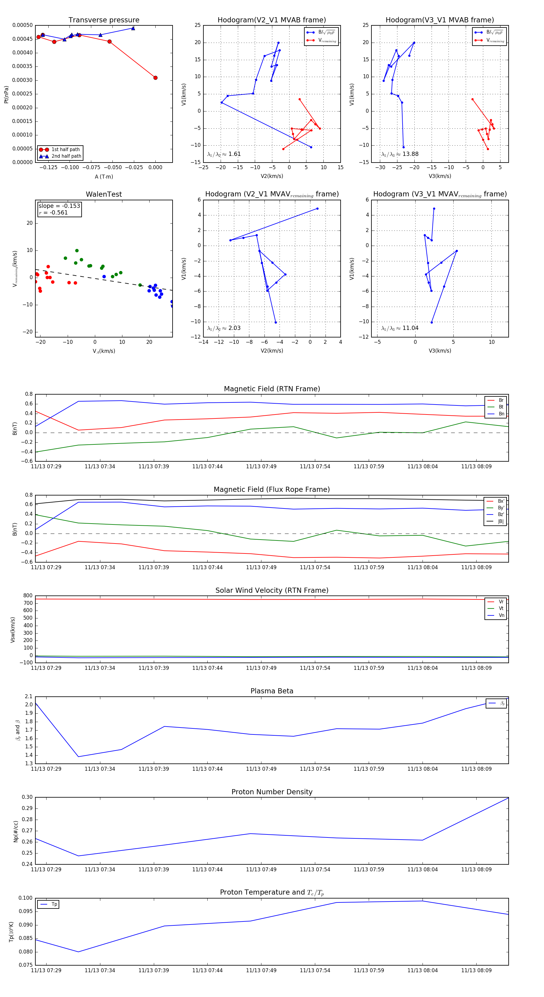
Flux Rope Event 2006-11-13 07:28 ~ 2006-11-13 08:12 (45 minutes)


plot