HOME   LIST
‹–   –›

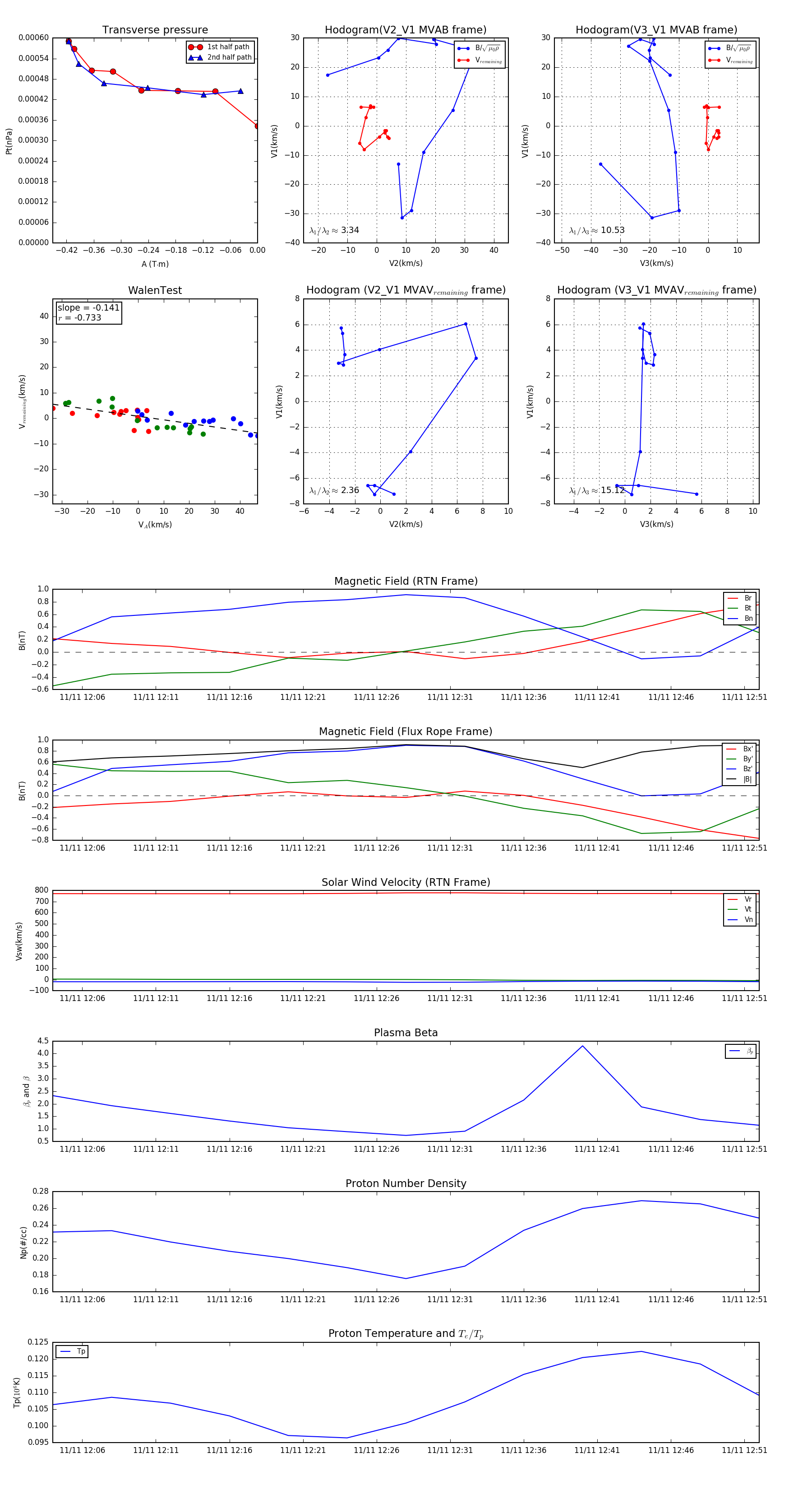
Flux Rope in 2006

Flux Rope Event 2006-11-11 12:04 ~ 2006-11-11 12:52 (49 minutes)


plot