HOME   LIST
‹–   –›

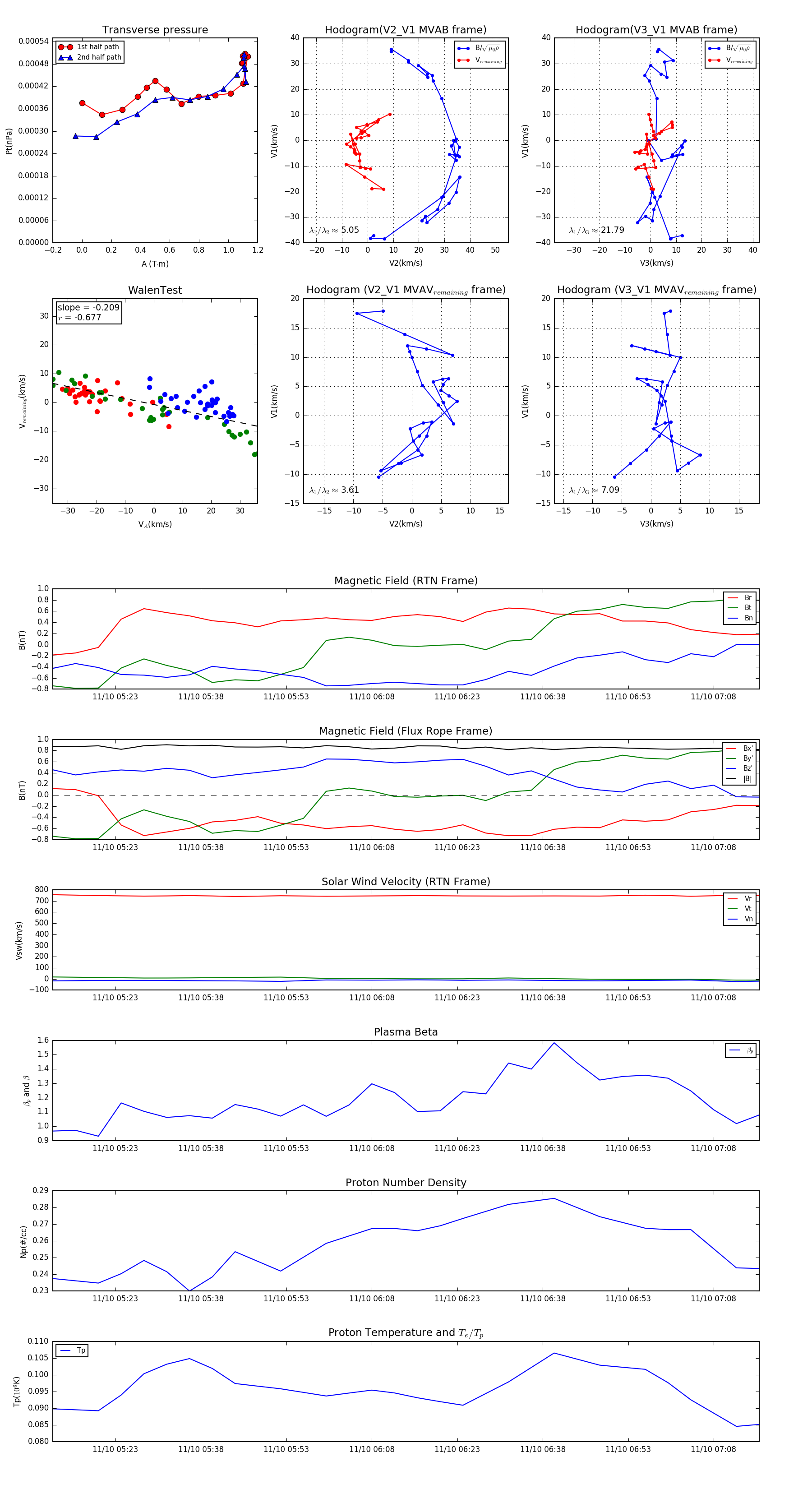
Flux Rope in 2006

Flux Rope Event 2006-11-10 05:12 ~ 2006-11-10 07:16 (125 minutes)


plot