HOME   LIST
‹–   –›

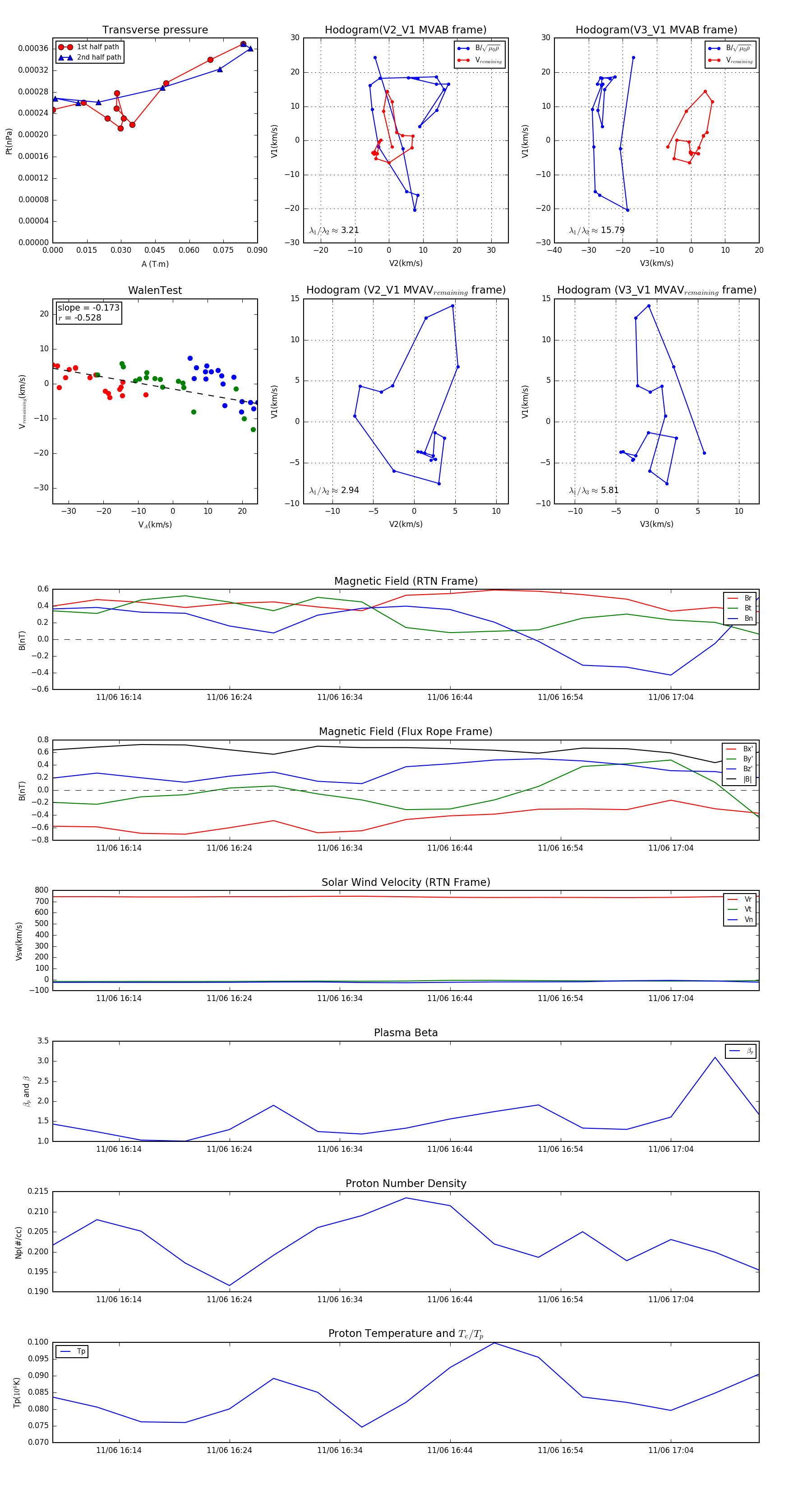
Flux Rope in 2006

Flux Rope Event 2006-11-06 16:08 ~ 2006-11-06 17:12 (65 minutes)


plot