HOME   LIST
‹–   –›

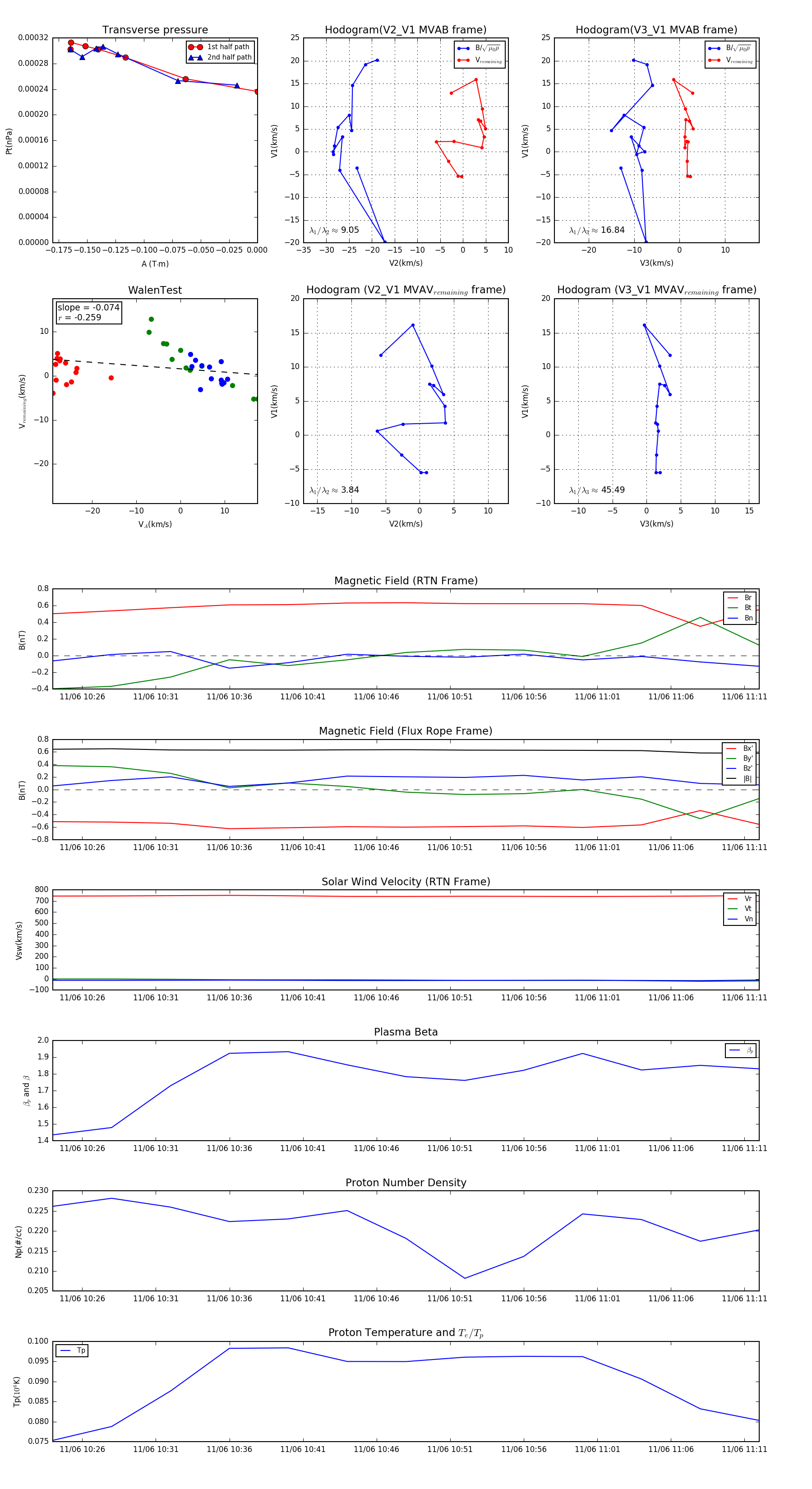
Flux Rope in 2006

Flux Rope Event 2006-11-06 10:24 ~ 2006-11-06 11:12 (49 minutes)


plot