HOME   LIST
‹–   –›

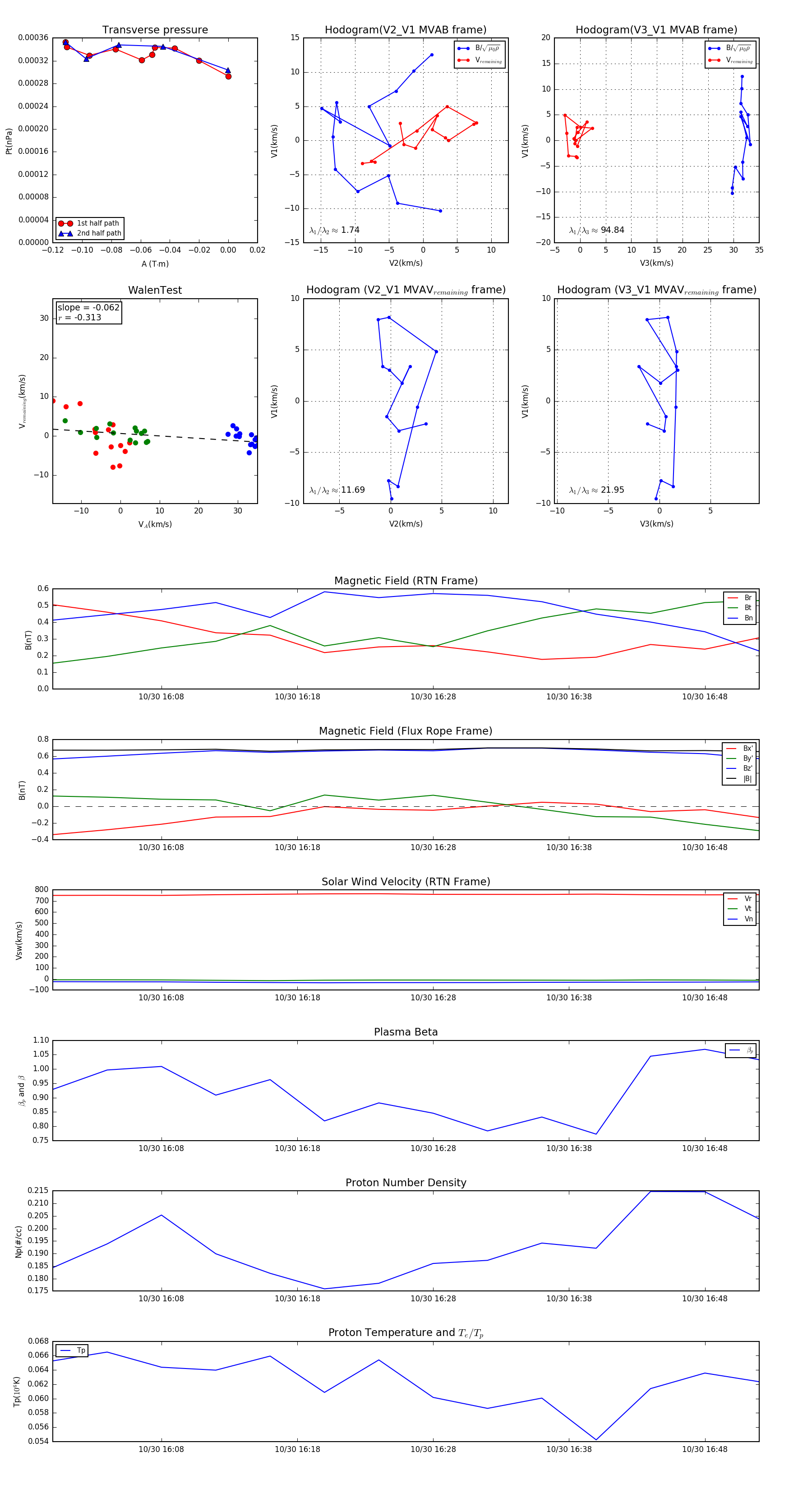
Flux Rope in 2006

Flux Rope Event 2006-10-30 16:00 ~ 2006-10-30 16:52 (53 minutes)


plot