HOME   LIST
‹–   –›

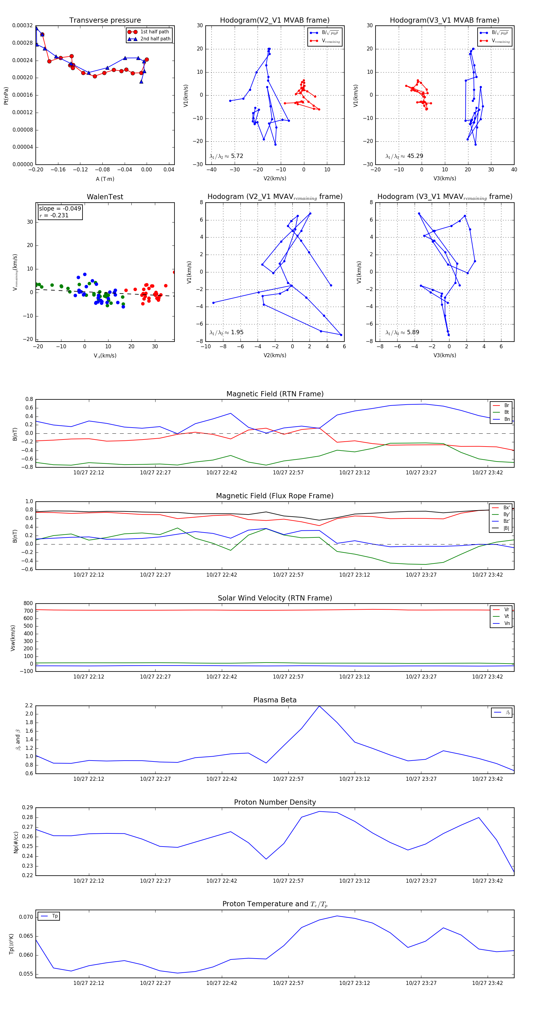
Flux Rope in 2006

Flux Rope Event 2006-10-27 22:00 ~ 2006-10-27 23:48 (109 minutes)


plot