HOME   LIST
‹–   –›

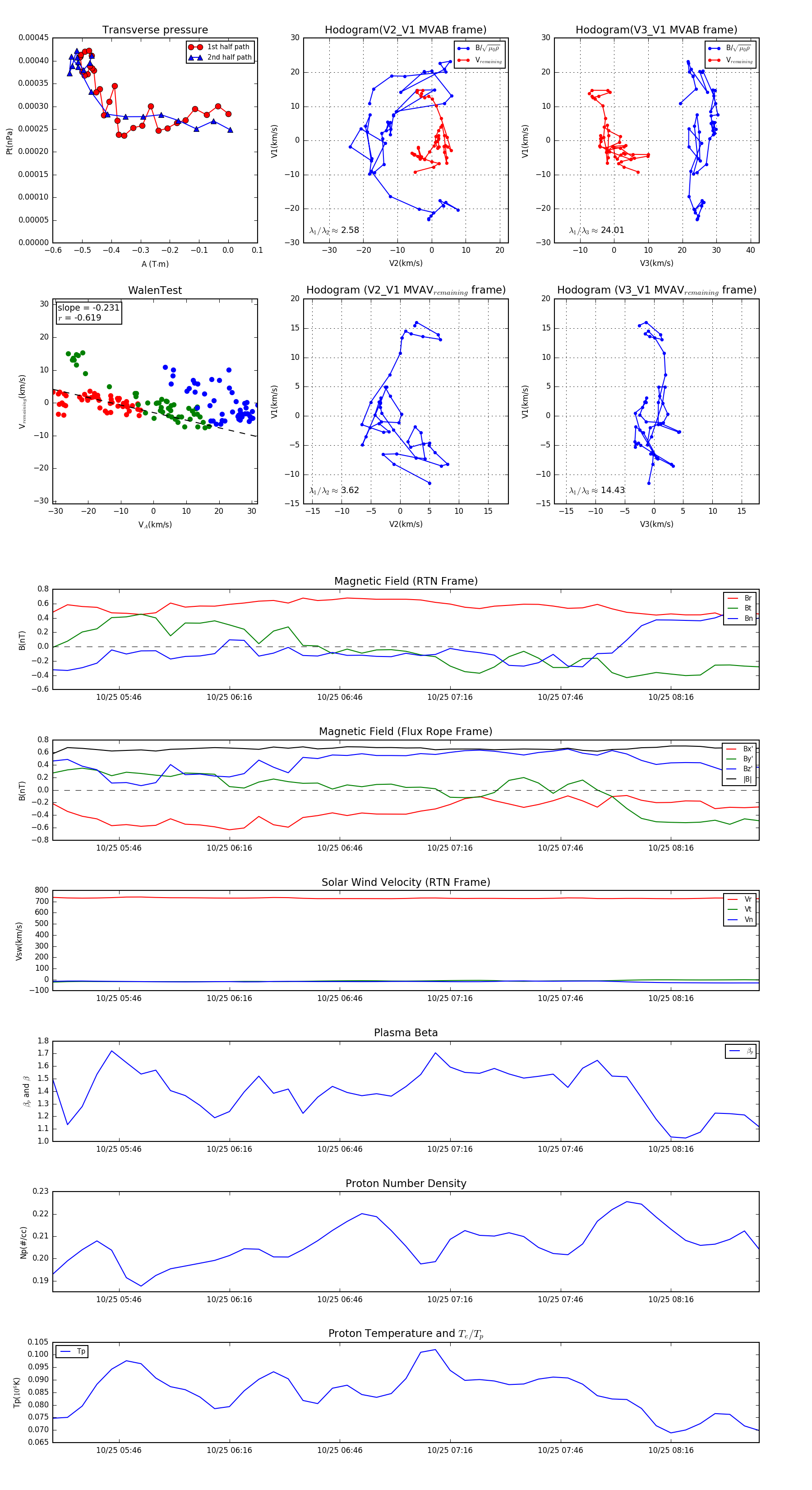
Flux Rope in 2006

Flux Rope Event 2006-10-25 05:28 ~ 2006-10-25 08:40 (193 minutes)


plot