HOME   LIST
‹–   –›

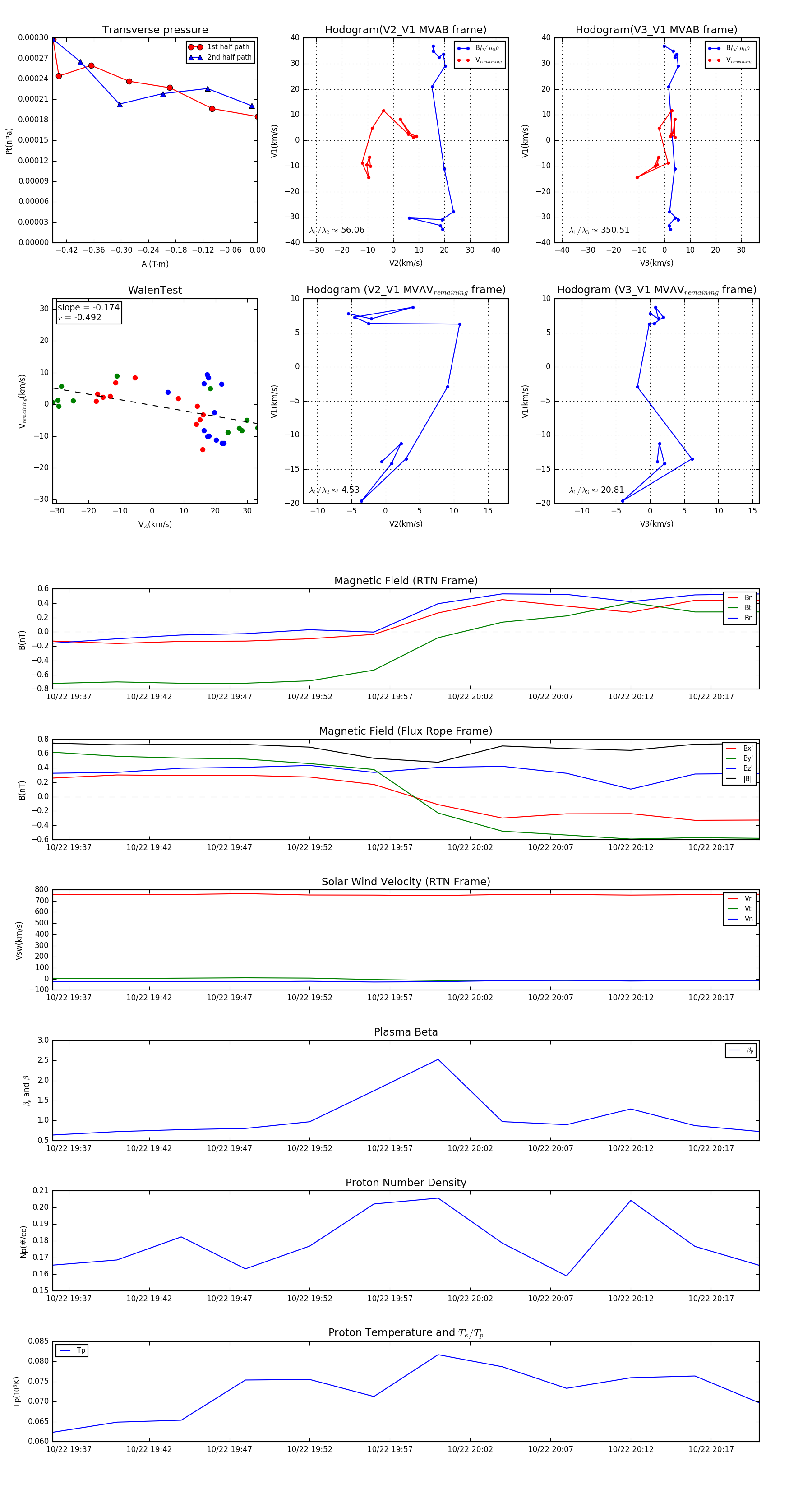
Flux Rope in 2006

Flux Rope Event 2006-10-22 19:36 ~ 2006-10-22 20:20 (45 minutes)


plot