HOME   LIST
‹–   –›

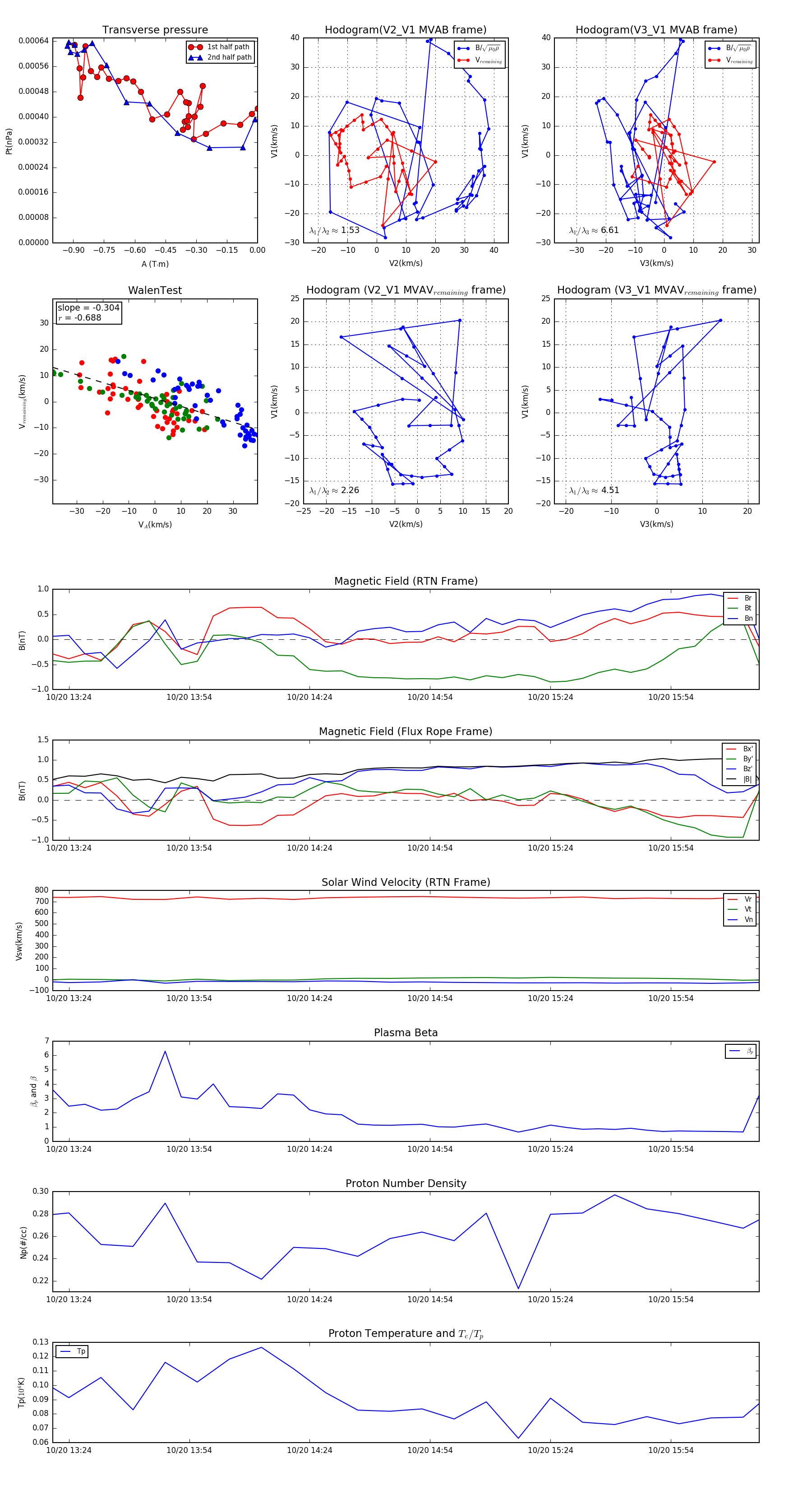
Flux Rope in 2006

Flux Rope Event 2006-10-20 13:20 ~ 2006-10-20 16:16 (177 minutes)


plot