HOME   LIST
‹–   –›

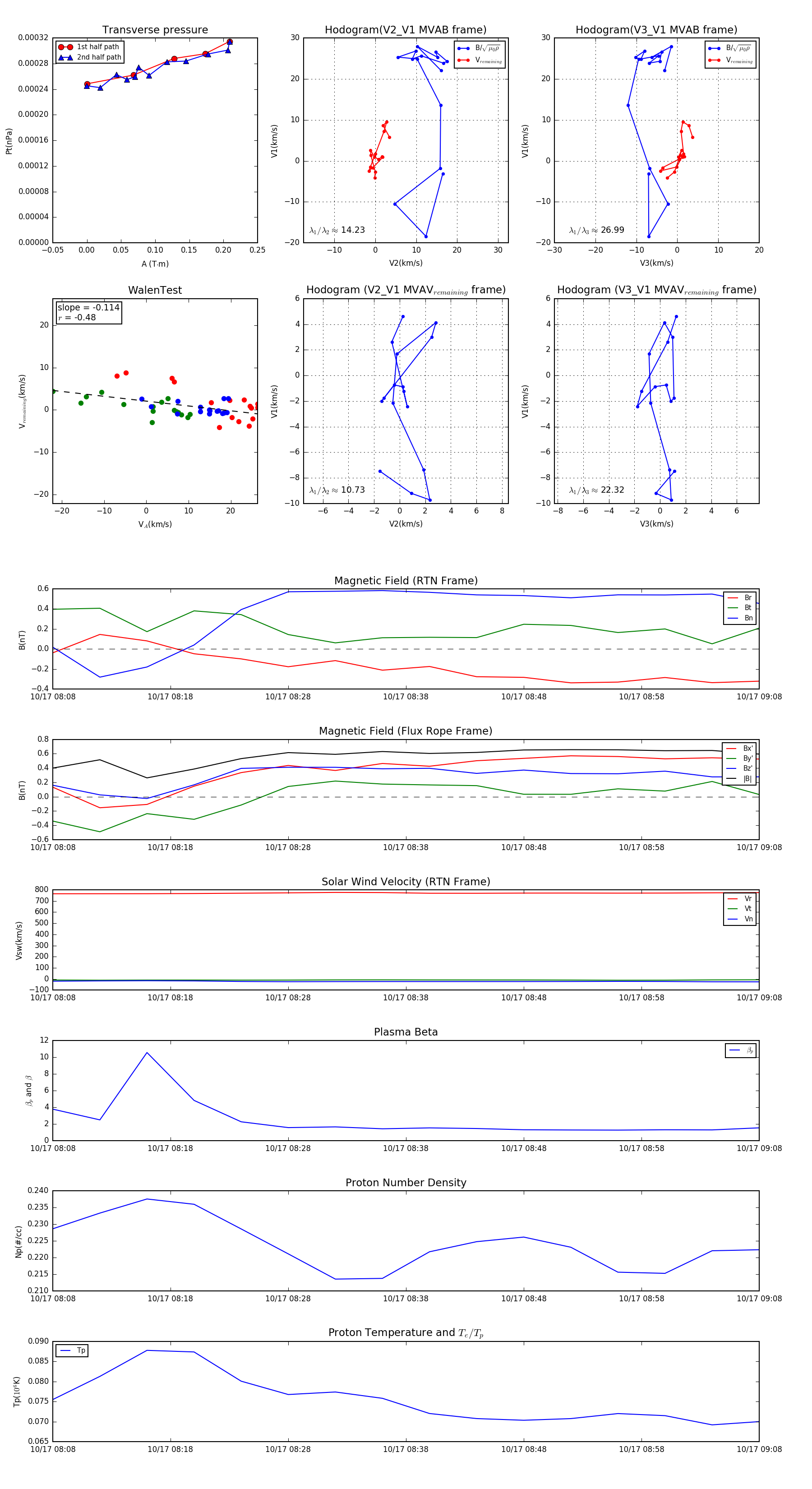
Flux Rope in 2006

Flux Rope Event 2006-10-17 08:08 ~ 2006-10-17 09:08 (61 minutes)


plot