HOME   LIST
‹–   –›

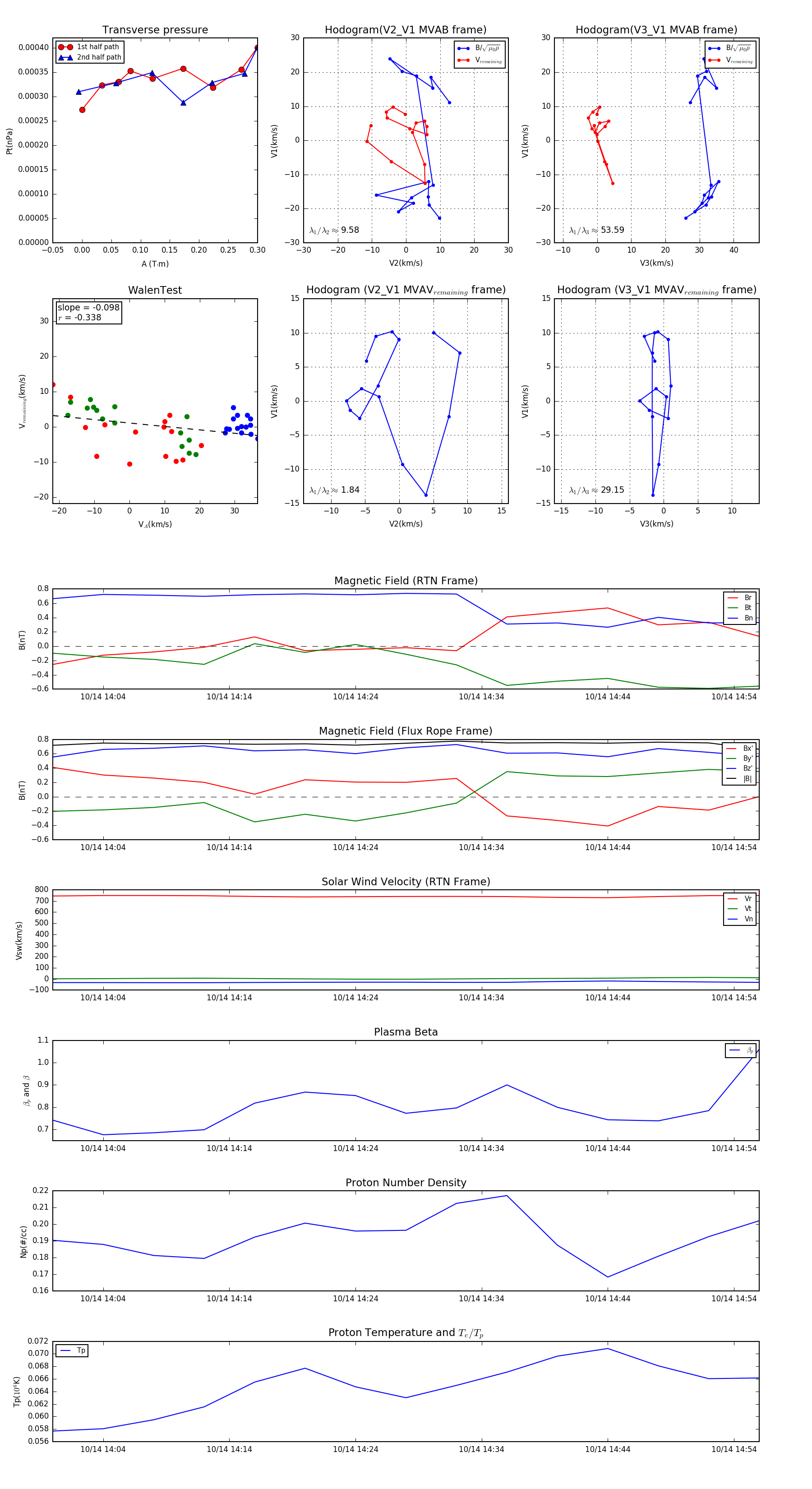
Flux Rope in 2006

Flux Rope Event 2006-10-14 14:00 ~ 2006-10-14 14:56 (57 minutes)


plot