HOME   LIST
‹–   –›

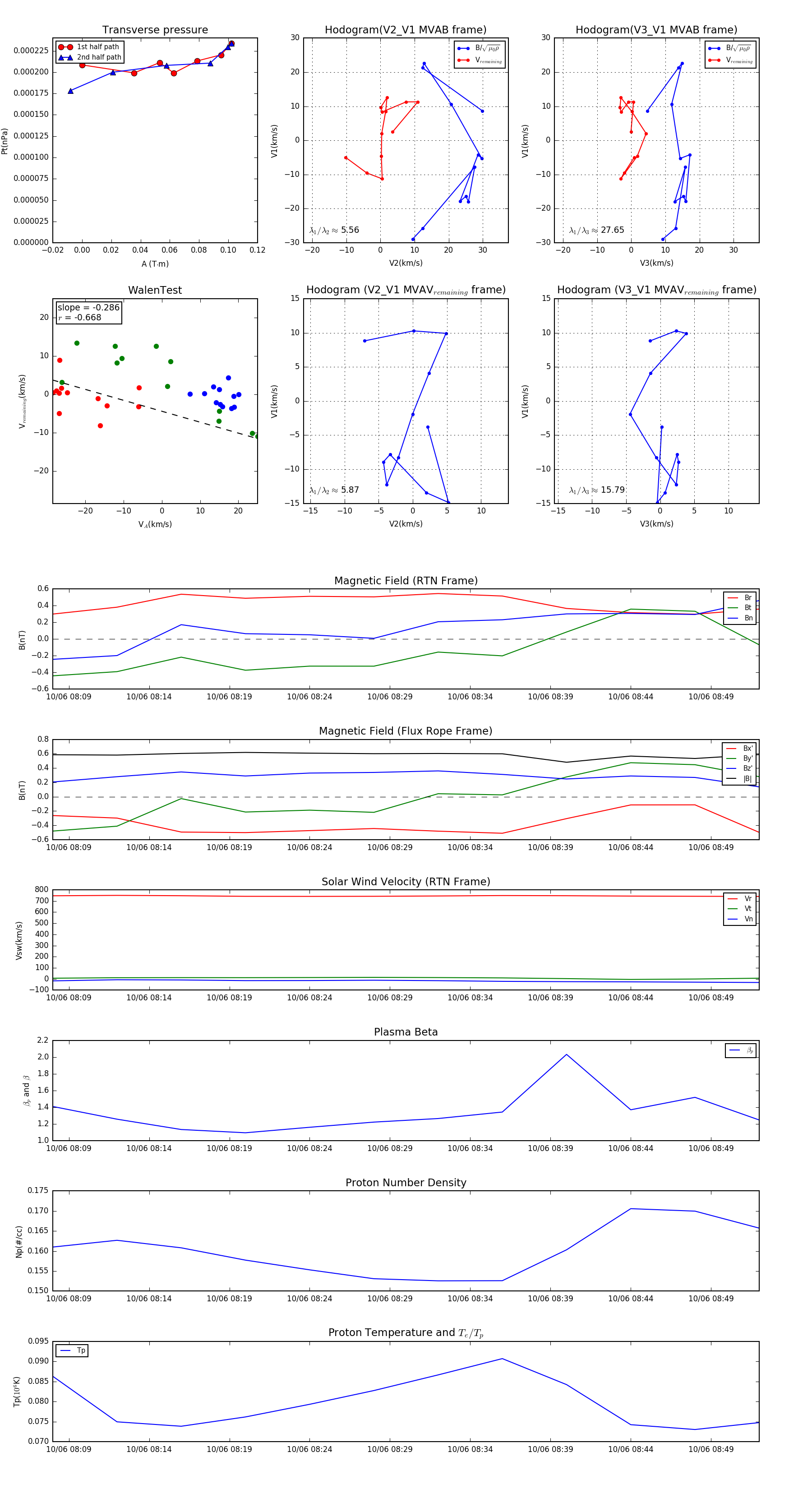
Flux Rope in 2006

Flux Rope Event 2006-10-06 08:08 ~ 2006-10-06 08:52 (45 minutes)


plot