HOME   LIST
‹–   –›

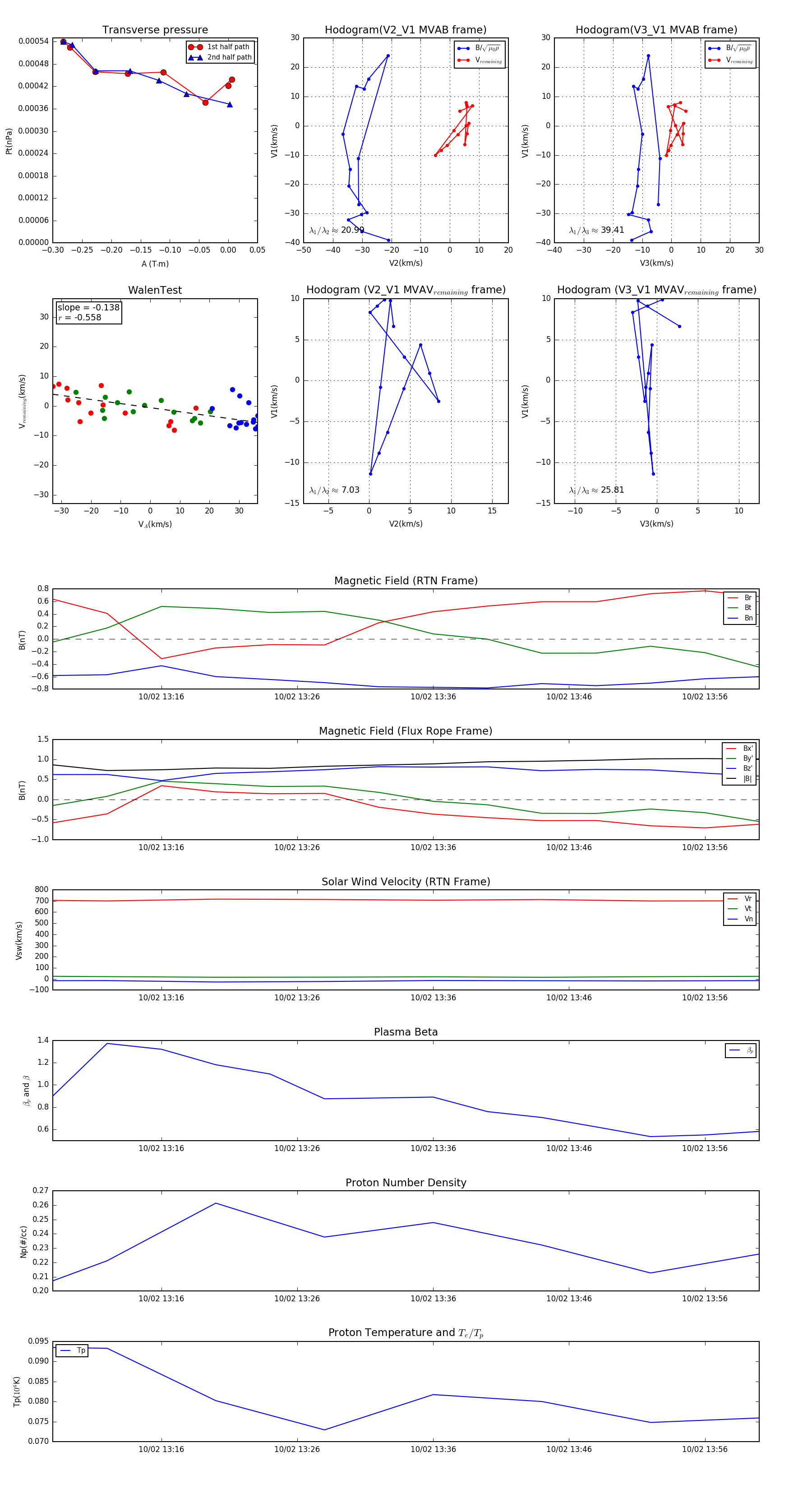
Flux Rope in 2006

Flux Rope Event 2006-10-02 13:08 ~ 2006-10-02 14:00 (53 minutes)


plot