HOME   LIST
‹–   –›

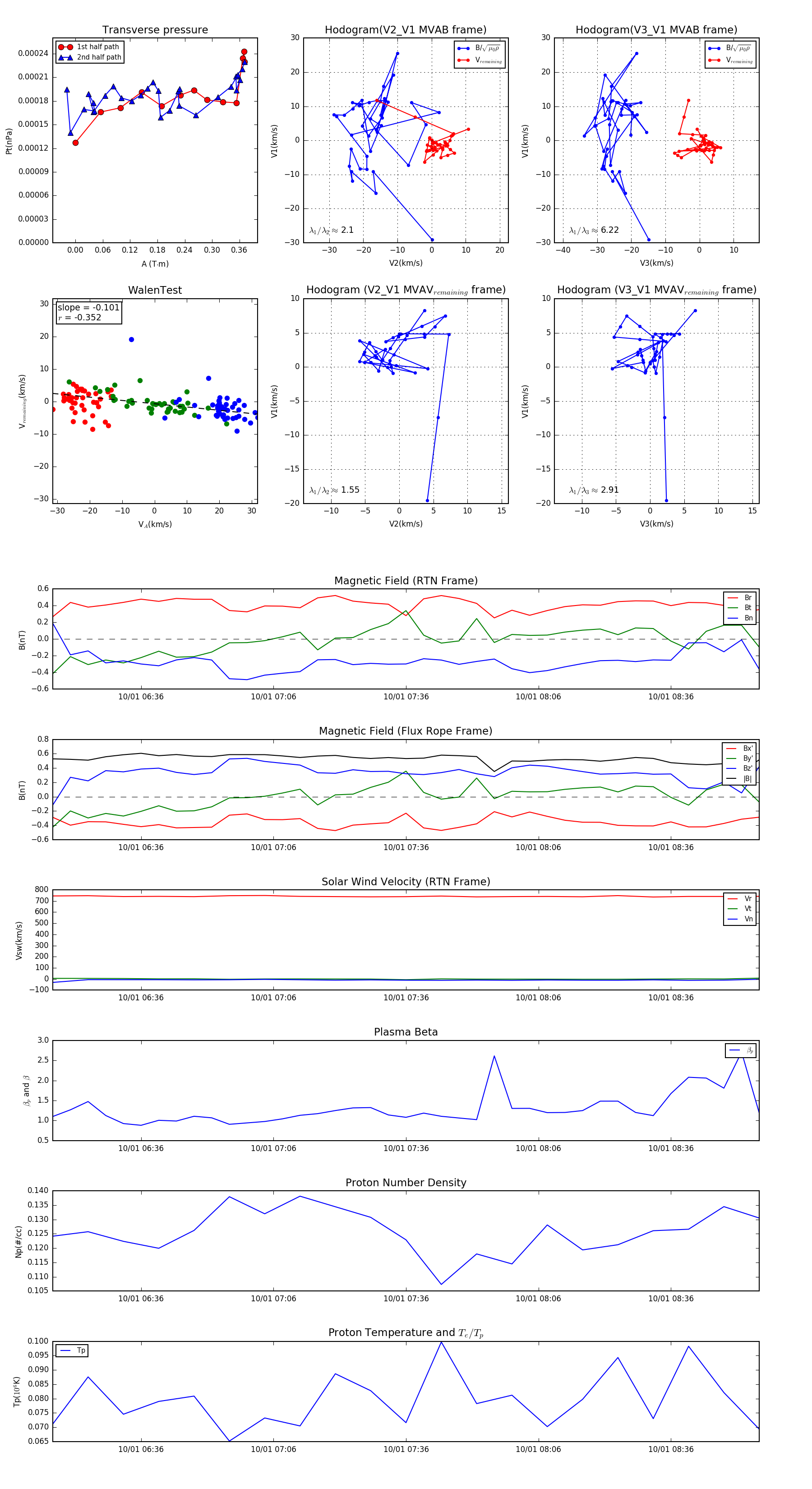
Flux Rope in 2006

Flux Rope Event 2006-10-01 06:16 ~ 2006-10-01 08:56 (161 minutes)


plot