HOME   LIST
‹–   –›

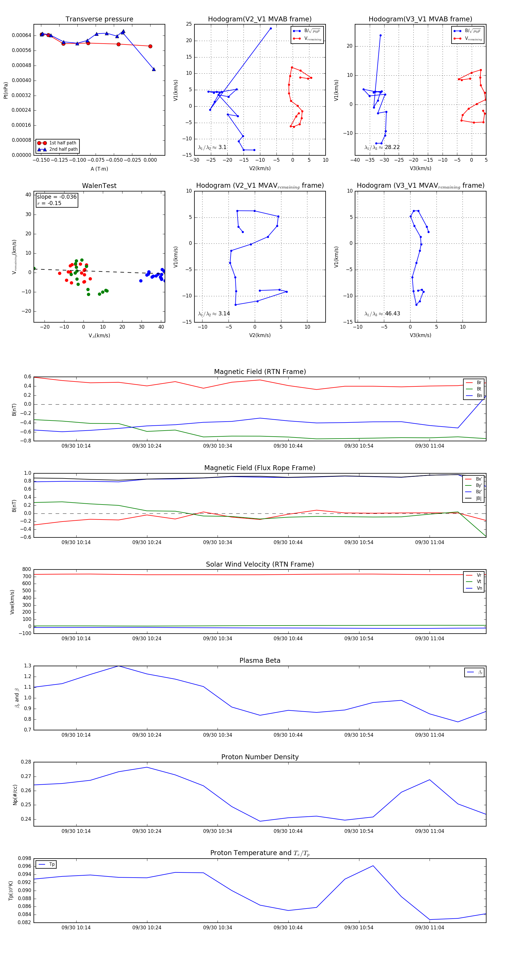
Flux Rope in 2006

Flux Rope Event 2006-09-30 10:08 ~ 2006-09-30 11:12 (65 minutes)


plot