HOME   LIST
‹–   –›

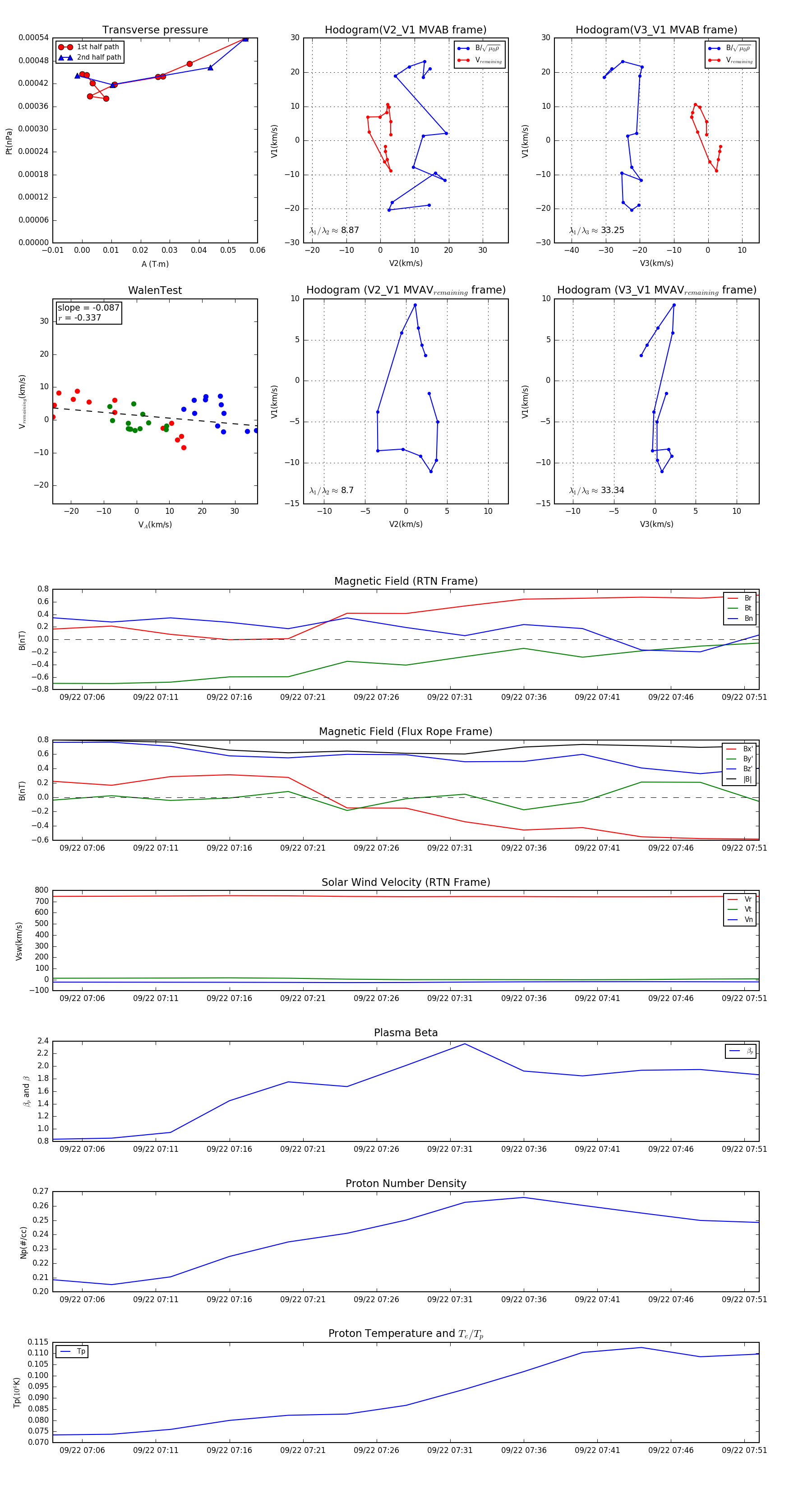
Flux Rope in 2006

Flux Rope Event 2006-09-22 07:04 ~ 2006-09-22 07:52 (49 minutes)


plot