HOME   LIST
‹–   –›

Flux Rope in 2006

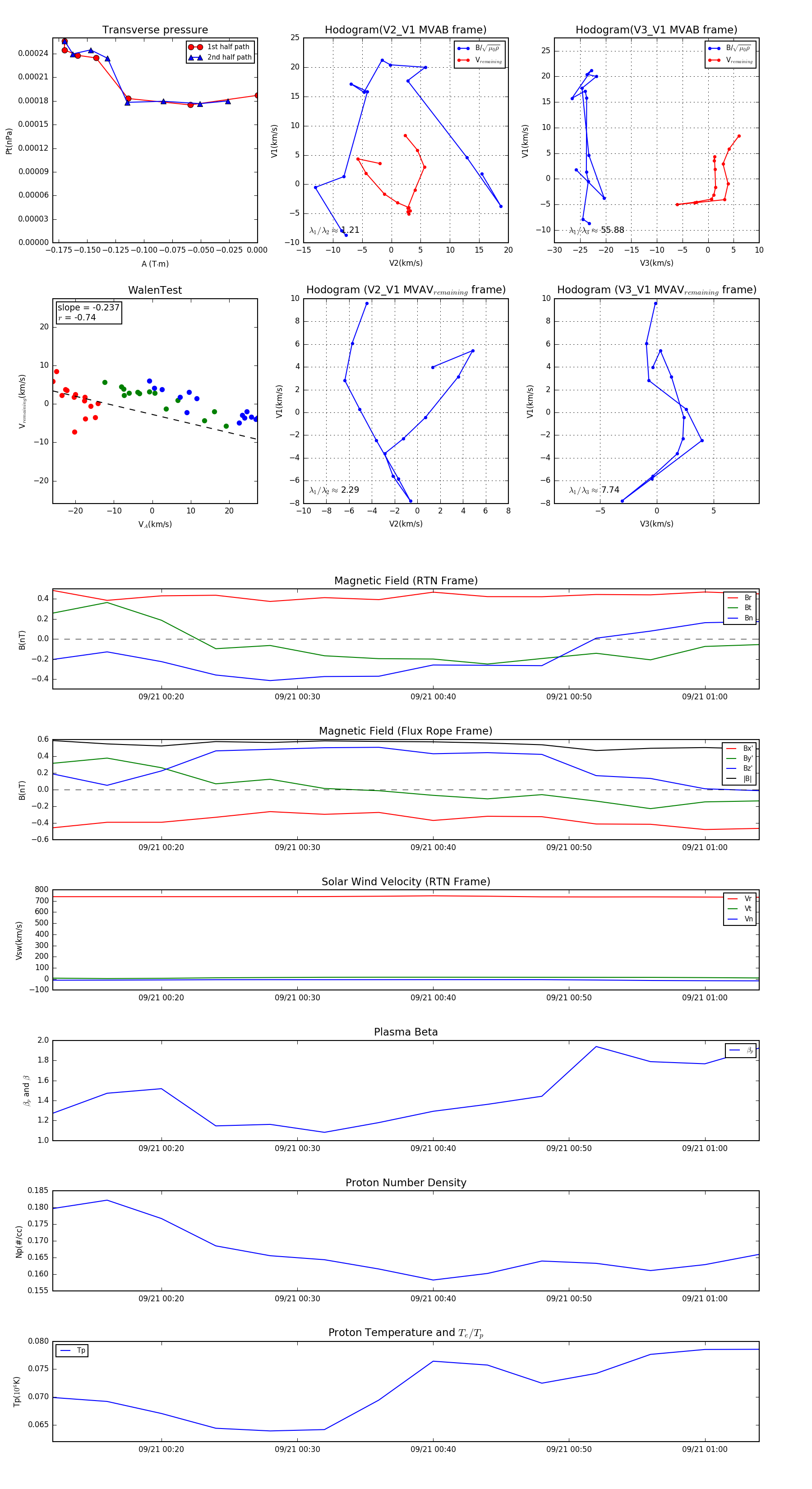
Flux Rope Event 2006-09-21 00:12 ~ 2006-09-21 01:04 (53 minutes)


plot