HOME   LIST
‹–   –›

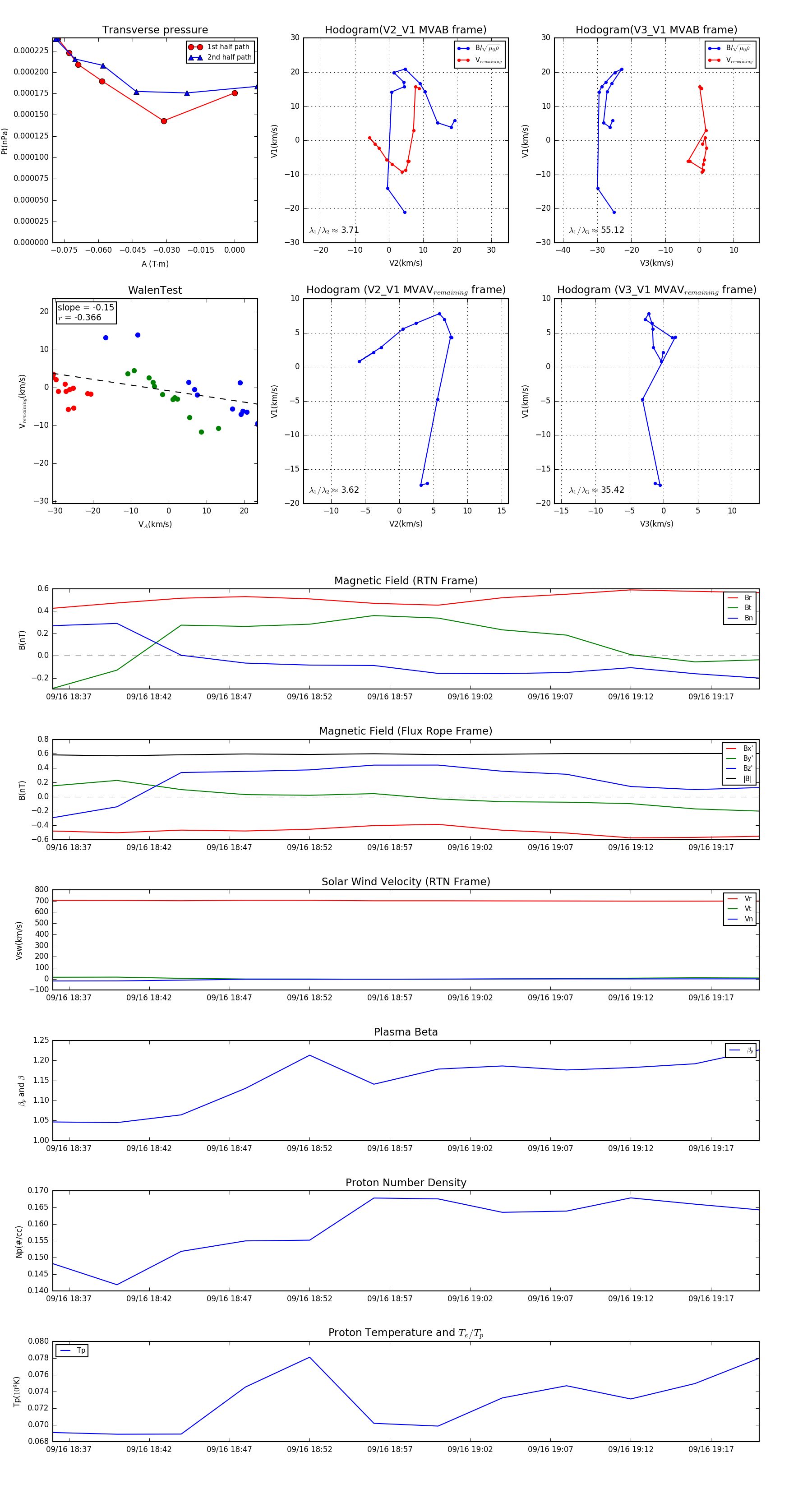
Flux Rope in 2006

Flux Rope Event 2006-09-16 18:36 ~ 2006-09-16 19:20 (45 minutes)


plot