HOME   LIST
‹–   –›

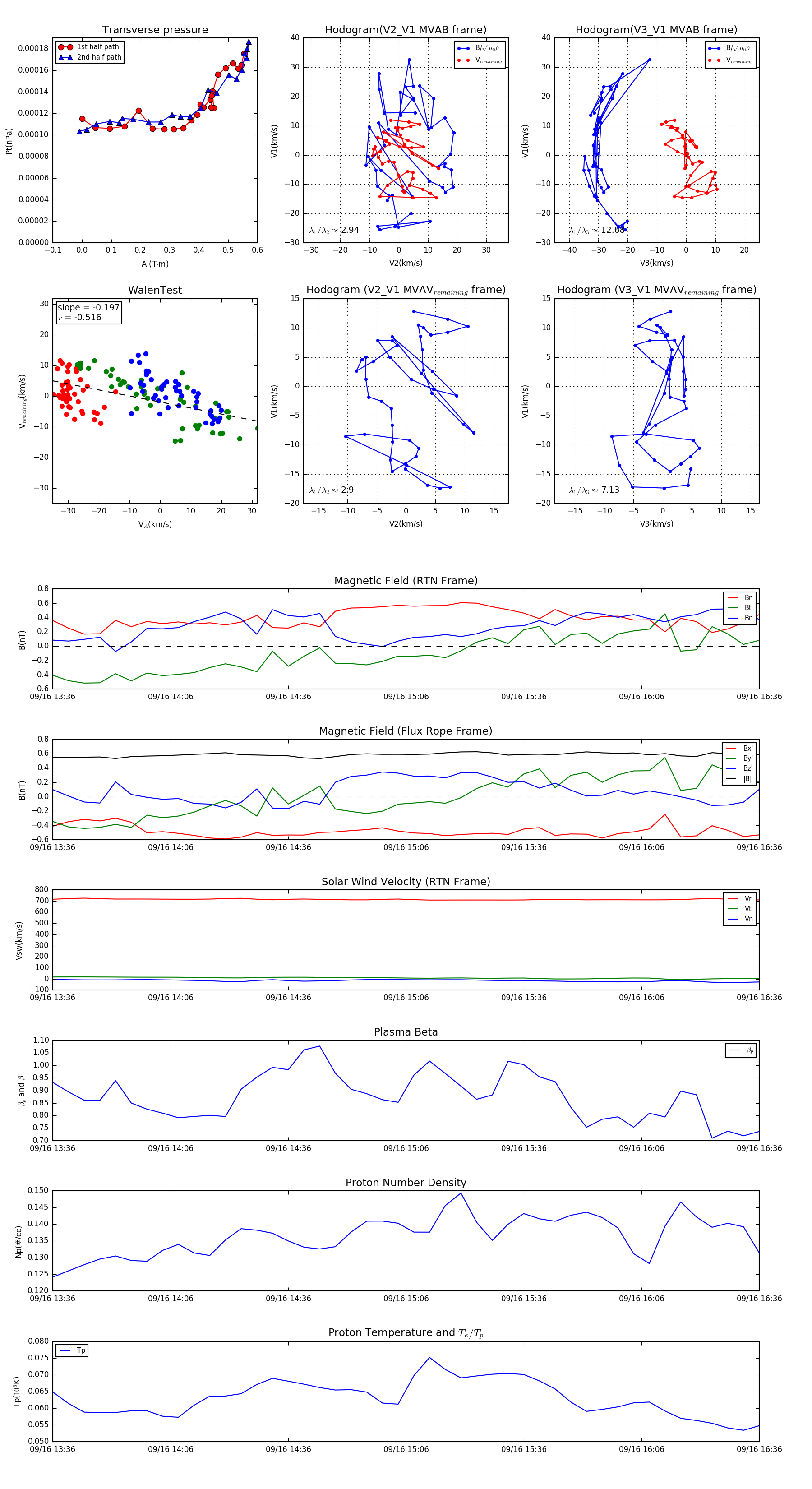
Flux Rope in 2006

Flux Rope Event 2006-09-16 13:36 ~ 2006-09-16 16:36 (181 minutes)


plot