HOME   LIST
‹–   –›

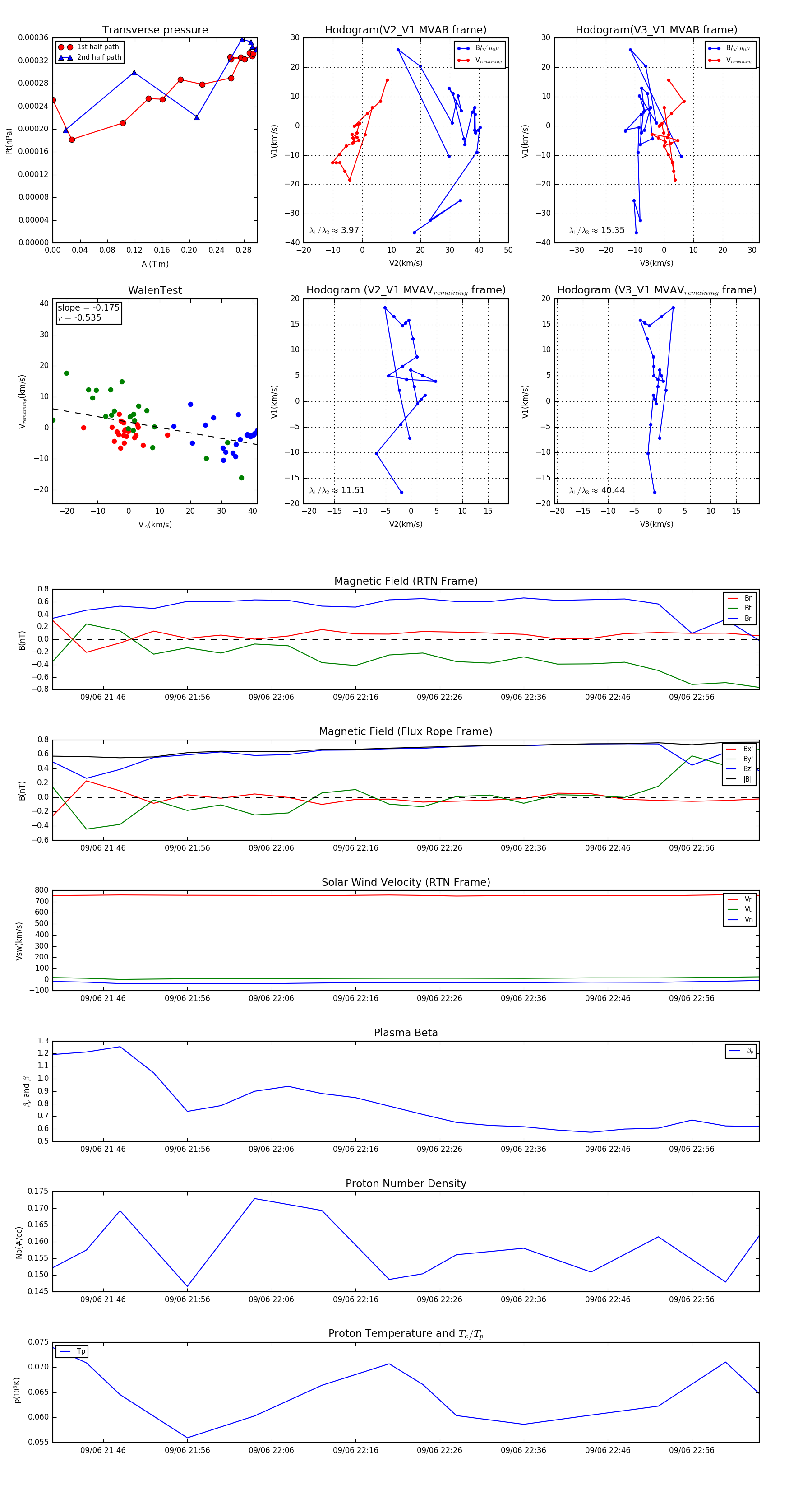
Flux Rope in 2006

Flux Rope Event 2006-09-06 21:40 ~ 2006-09-06 23:04 (85 minutes)


plot