HOME   LIST
‹–   –›

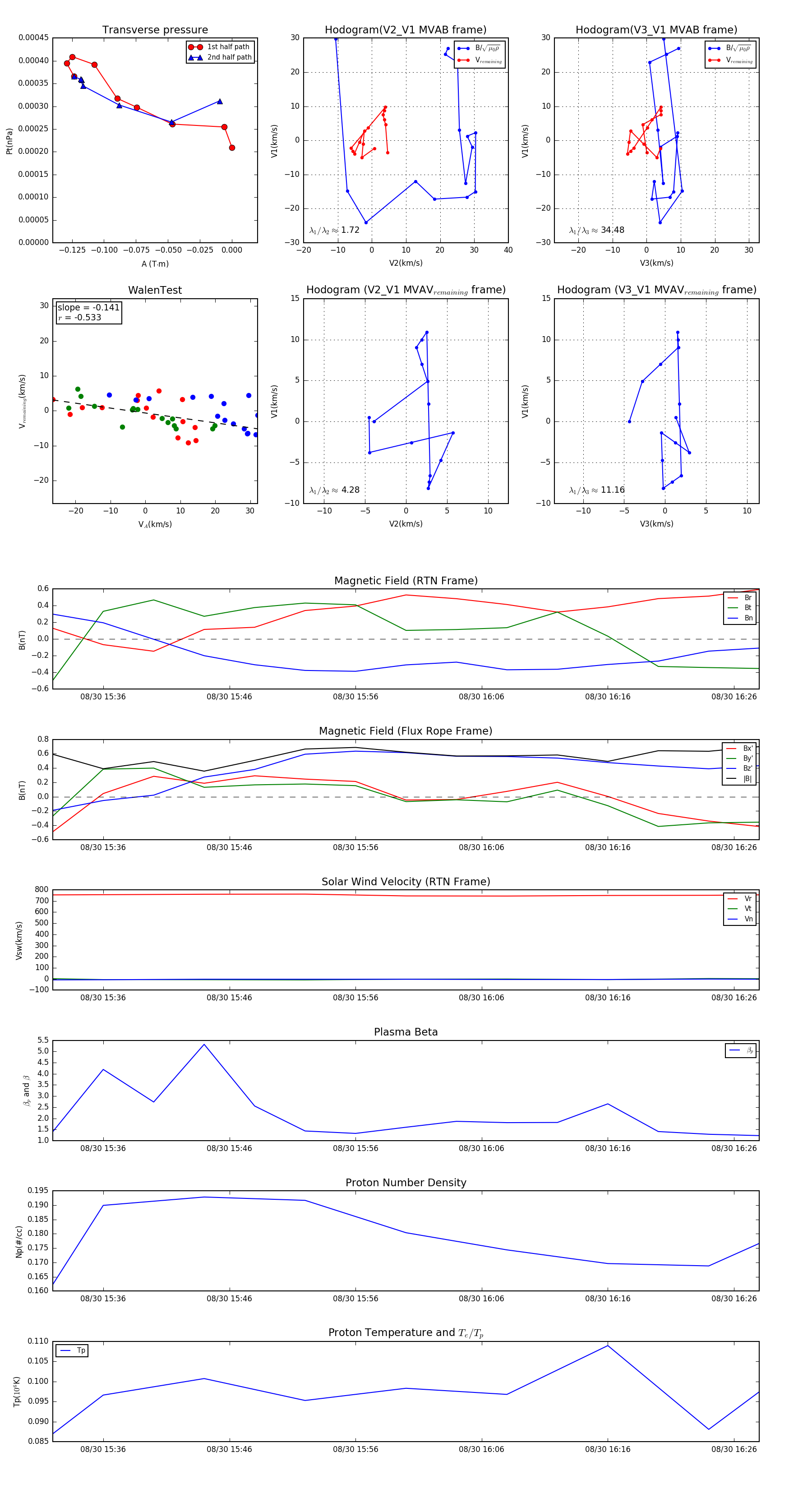
Flux Rope in 2006

Flux Rope Event 2006-08-30 15:32 ~ 2006-08-30 16:28 (57 minutes)


plot