HOME   LIST
‹–   –›

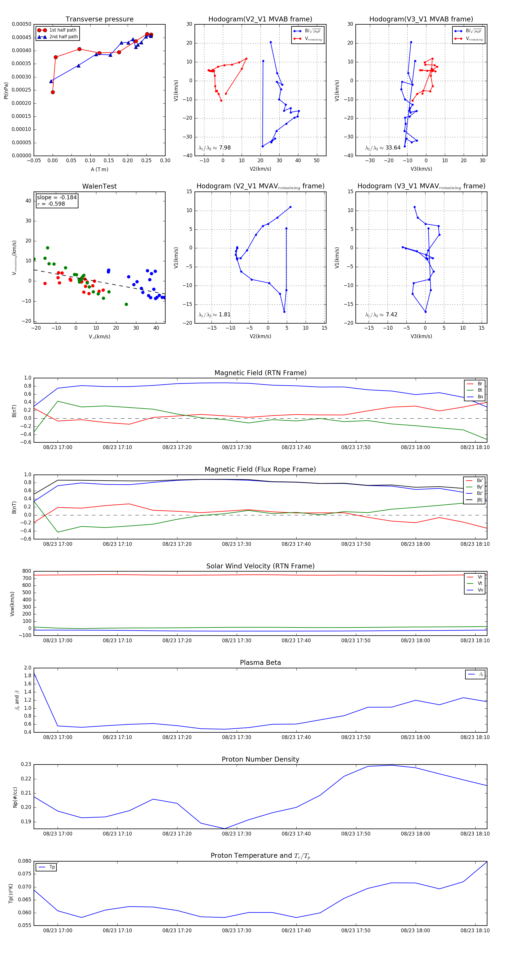
Flux Rope in 2006

Flux Rope Event 2006-08-23 16:56 ~ 2006-08-23 18:12 (77 minutes)


plot