HOME   LIST
‹–   –›

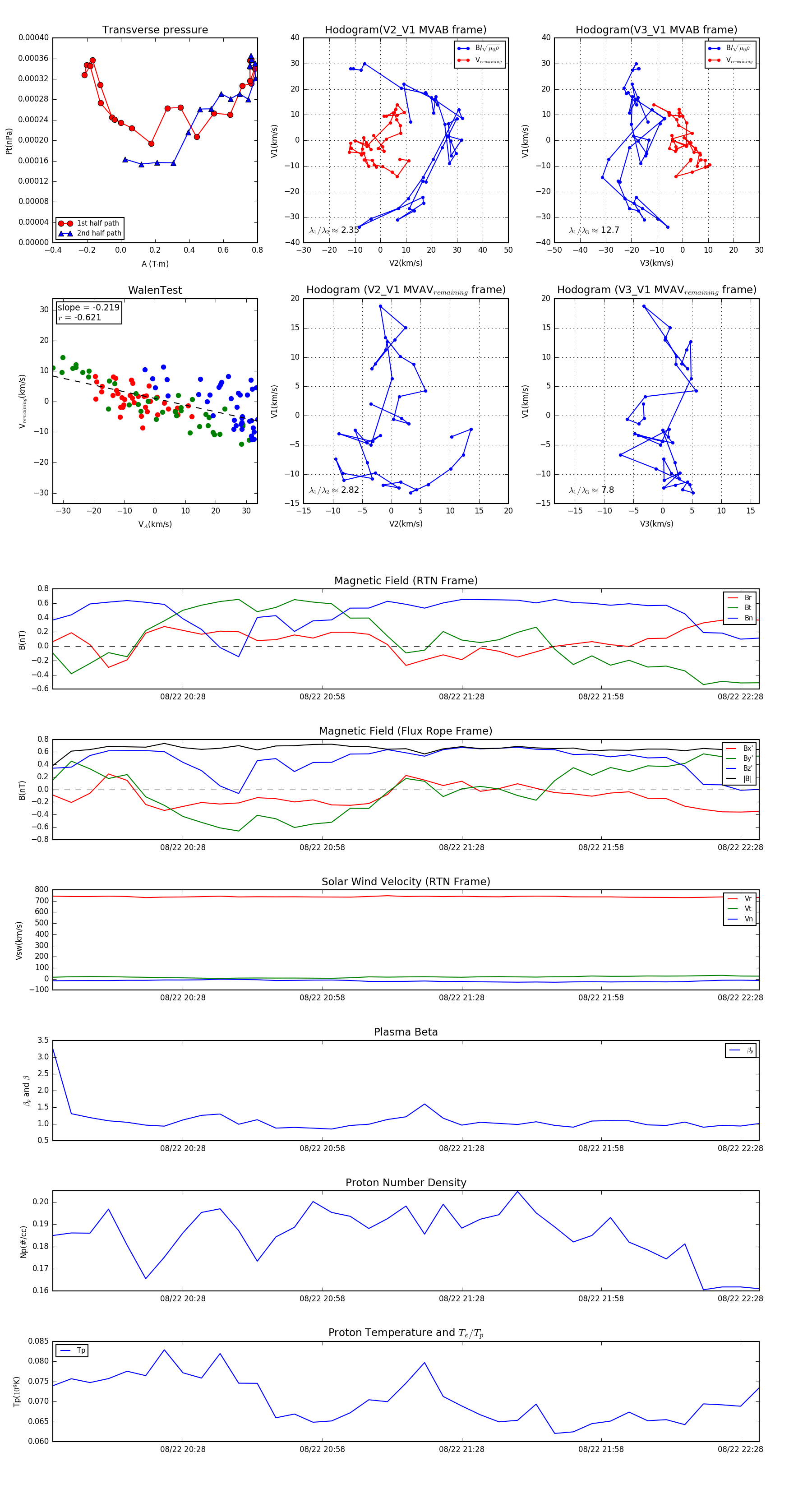
Flux Rope in 2006

Flux Rope Event 2006-08-22 20:00 ~ 2006-08-22 22:32 (153 minutes)


plot