HOME   LIST
‹–   –›

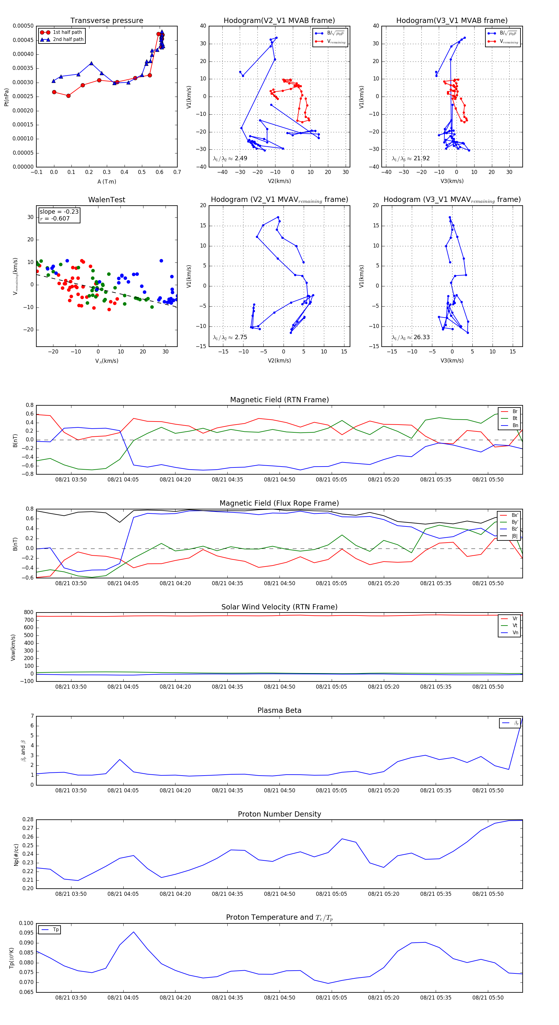
Flux Rope in 2006

Flux Rope Event 2006-08-21 03:40 ~ 2006-08-21 06:00 (141 minutes)


plot