HOME   LIST
‹–   –›

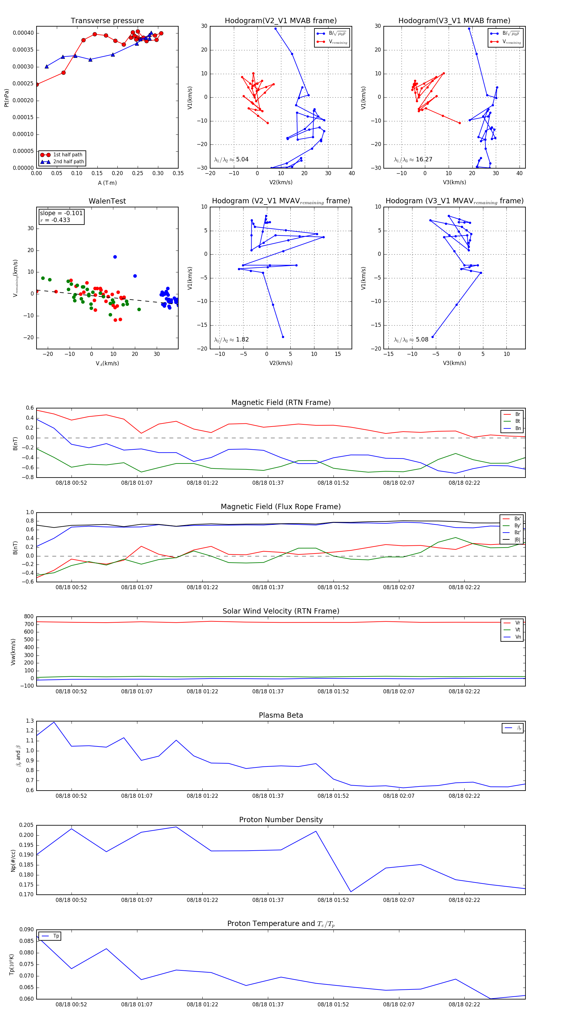
Flux Rope in 2006

Flux Rope Event 2006-08-18 00:44 ~ 2006-08-18 02:36 (113 minutes)


plot