HOME   LIST
‹–   –›

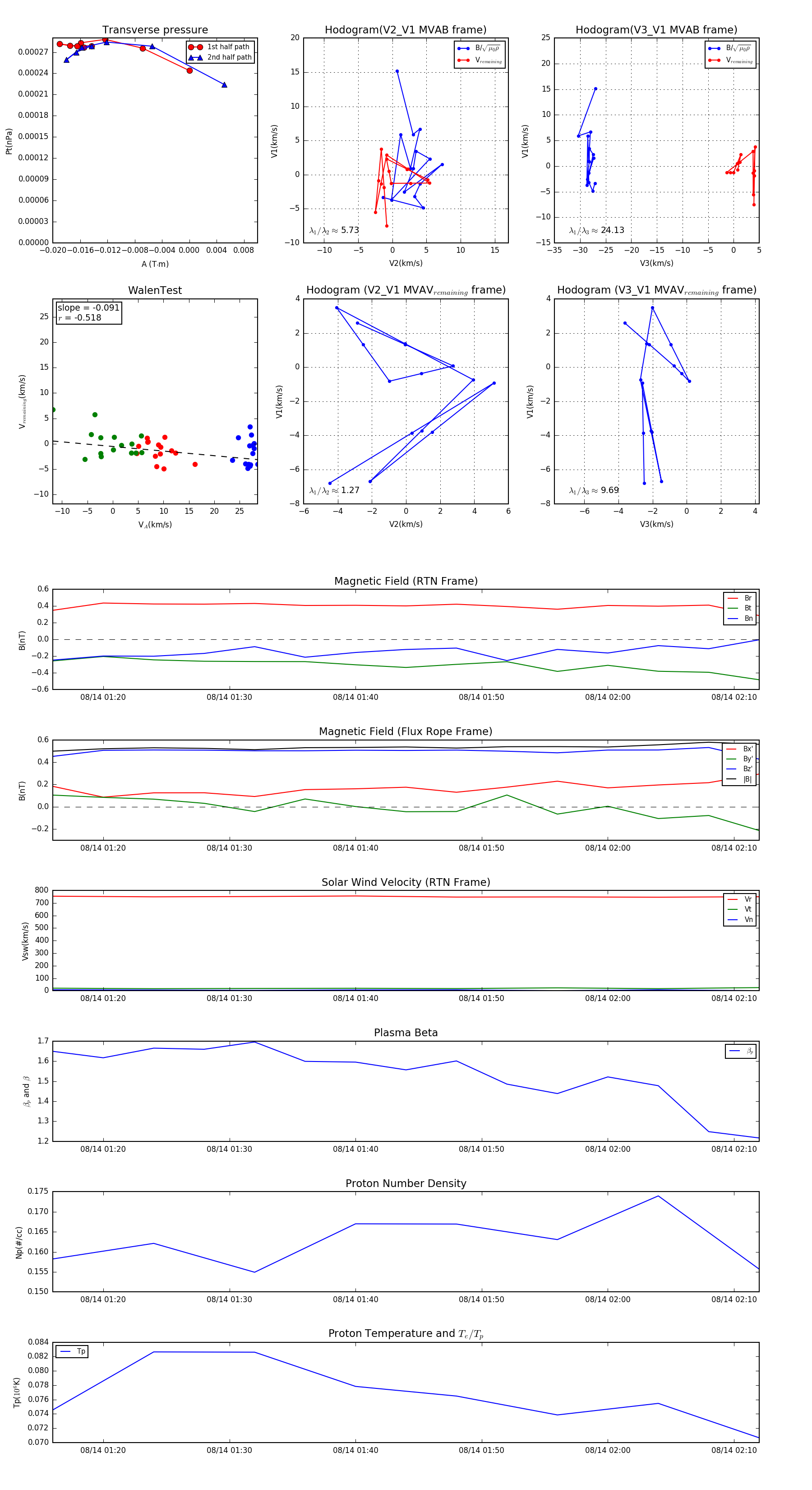
Flux Rope in 2006

Flux Rope Event 2006-08-14 01:16 ~ 2006-08-14 02:12 (57 minutes)


plot