HOME   LIST
‹–   –›

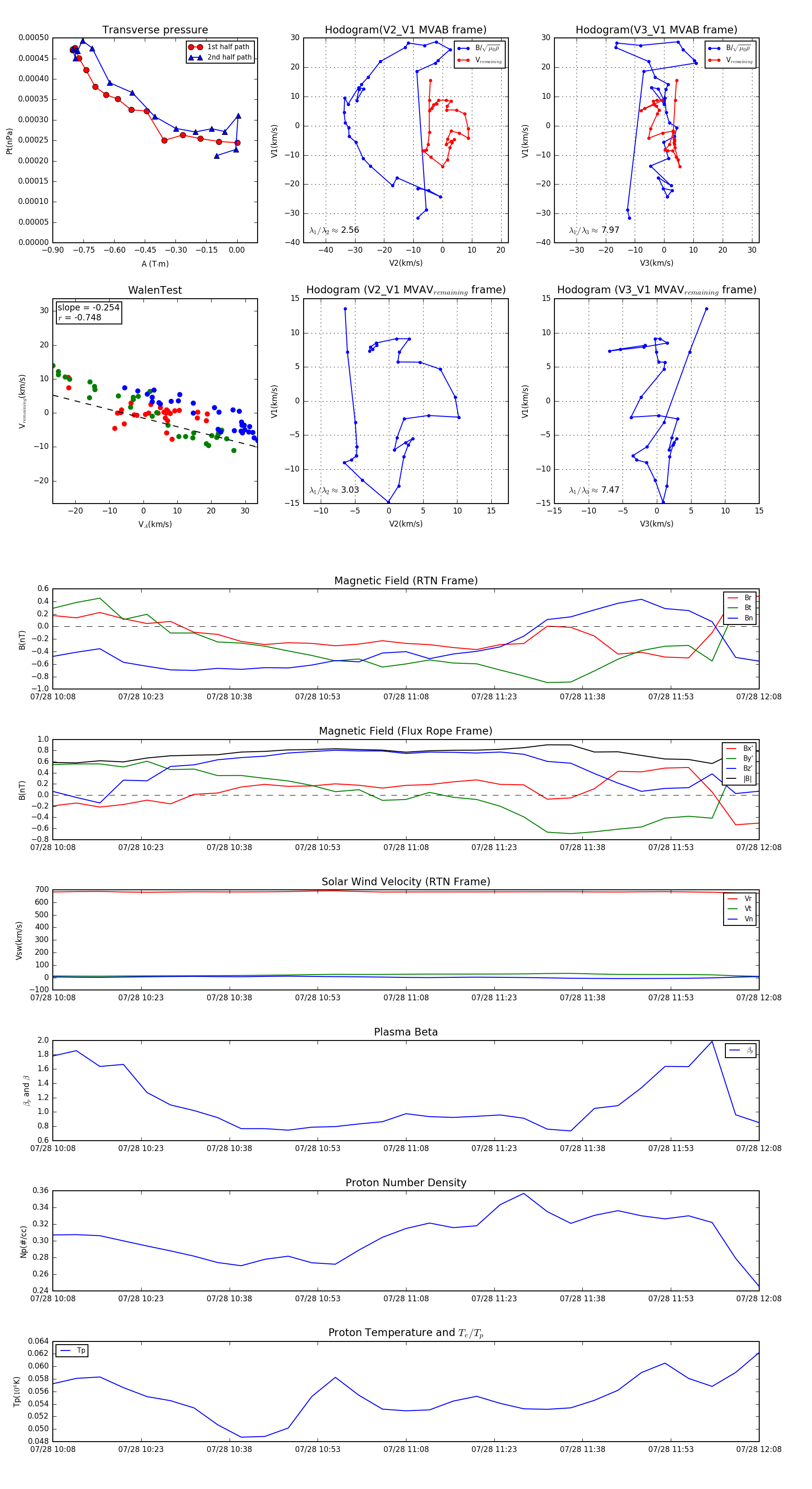
Flux Rope in 2006

Flux Rope Event 2006-07-28 10:08 ~ 2006-07-28 12:08 (121 minutes)


plot