HOME   LIST
‹–   –›

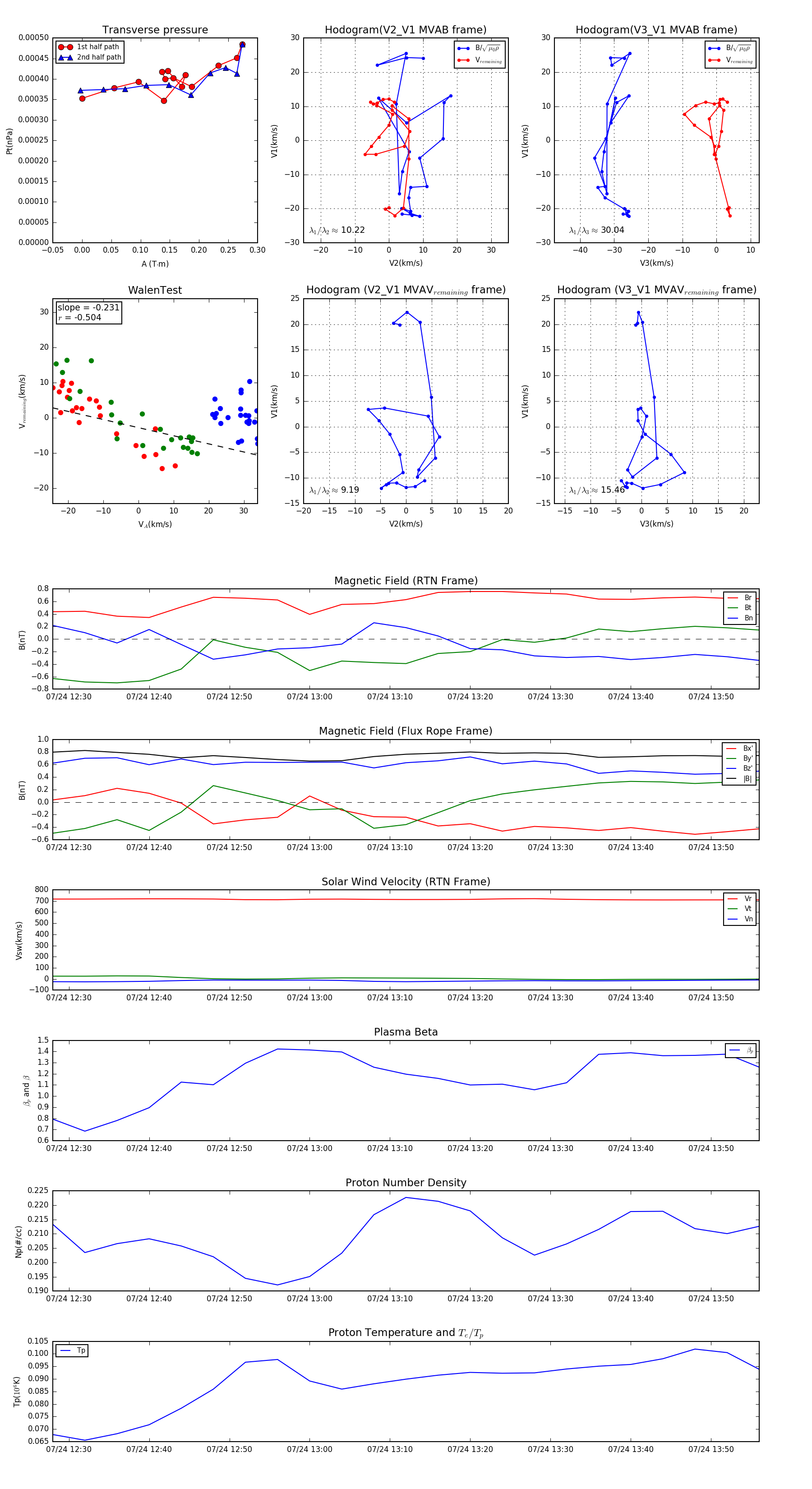
Flux Rope in 2006

Flux Rope Event 2006-07-24 12:28 ~ 2006-07-24 13:56 (89 minutes)


plot