HOME   LIST
‹–   –›

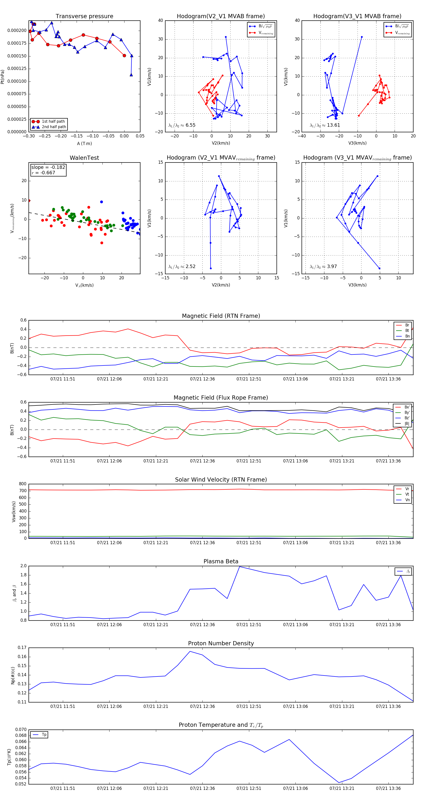
Flux Rope in 2006

Flux Rope Event 2006-07-21 11:40 ~ 2006-07-21 13:44 (125 minutes)


plot