HOME   LIST
‹–   –›

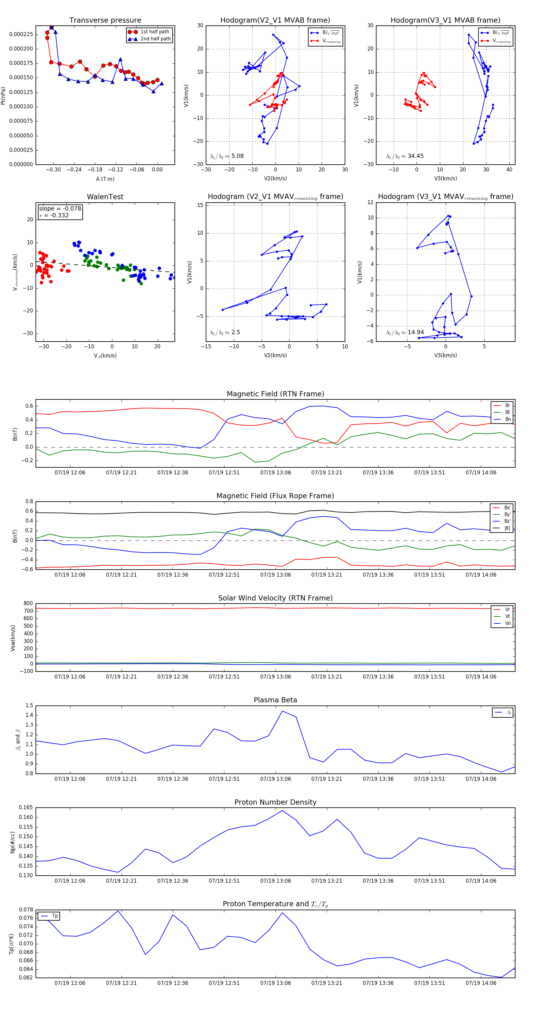
Flux Rope in 2006

Flux Rope Event 2006-07-19 11:56 ~ 2006-07-19 14:16 (141 minutes)


plot