HOME   LIST
‹–   –›

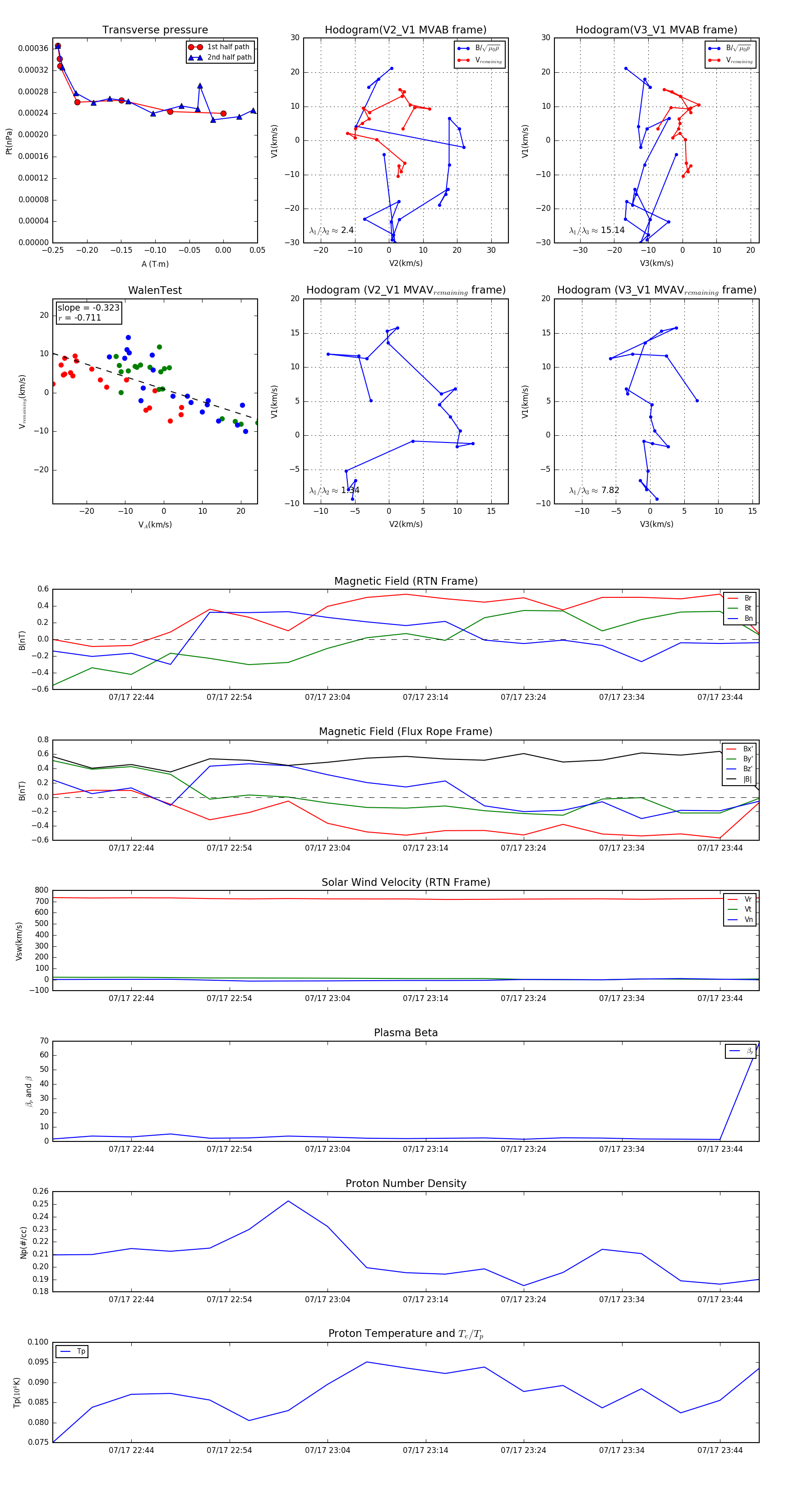
Flux Rope in 2006

Flux Rope Event 2006-07-17 22:36 ~ 2006-07-17 23:48 (73 minutes)


plot