HOME   LIST
‹–   –›

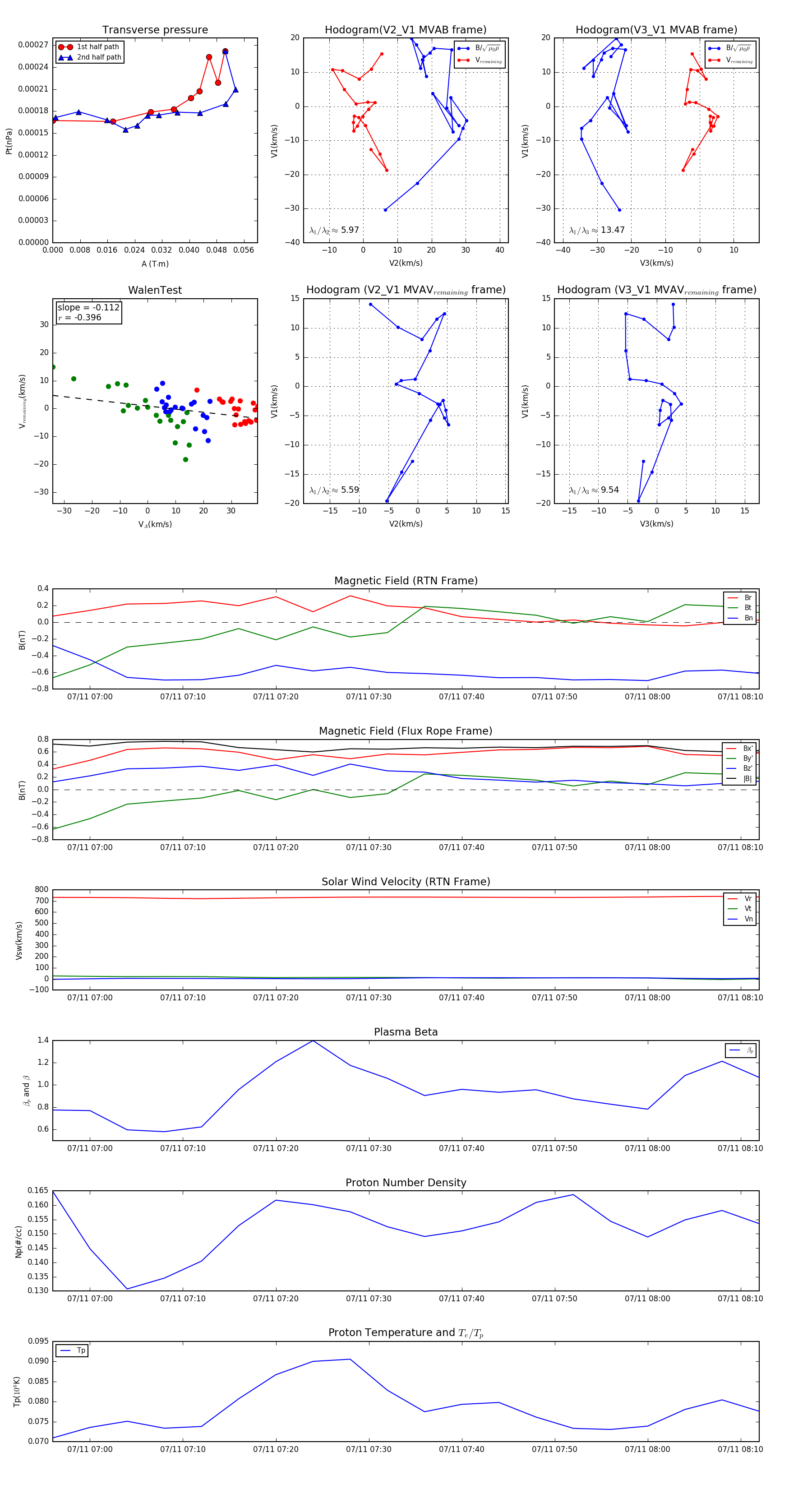
Flux Rope in 2006

Flux Rope Event 2006-07-11 06:56 ~ 2006-07-11 08:12 (77 minutes)


plot