HOME   LIST
‹–   –›

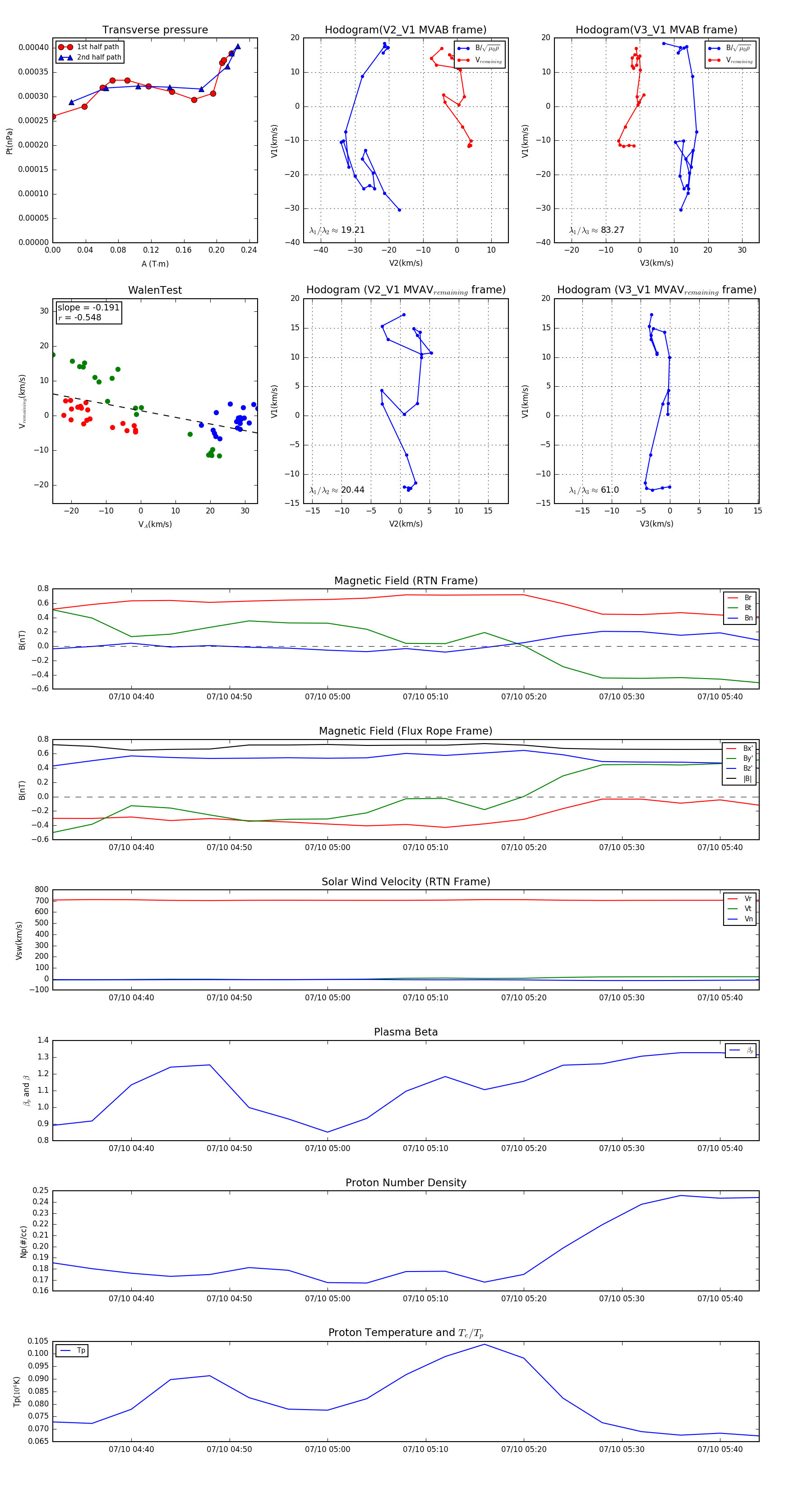
Flux Rope in 2006

Flux Rope Event 2006-07-10 04:32 ~ 2006-07-10 05:44 (73 minutes)


plot