HOME   LIST
‹–   –›

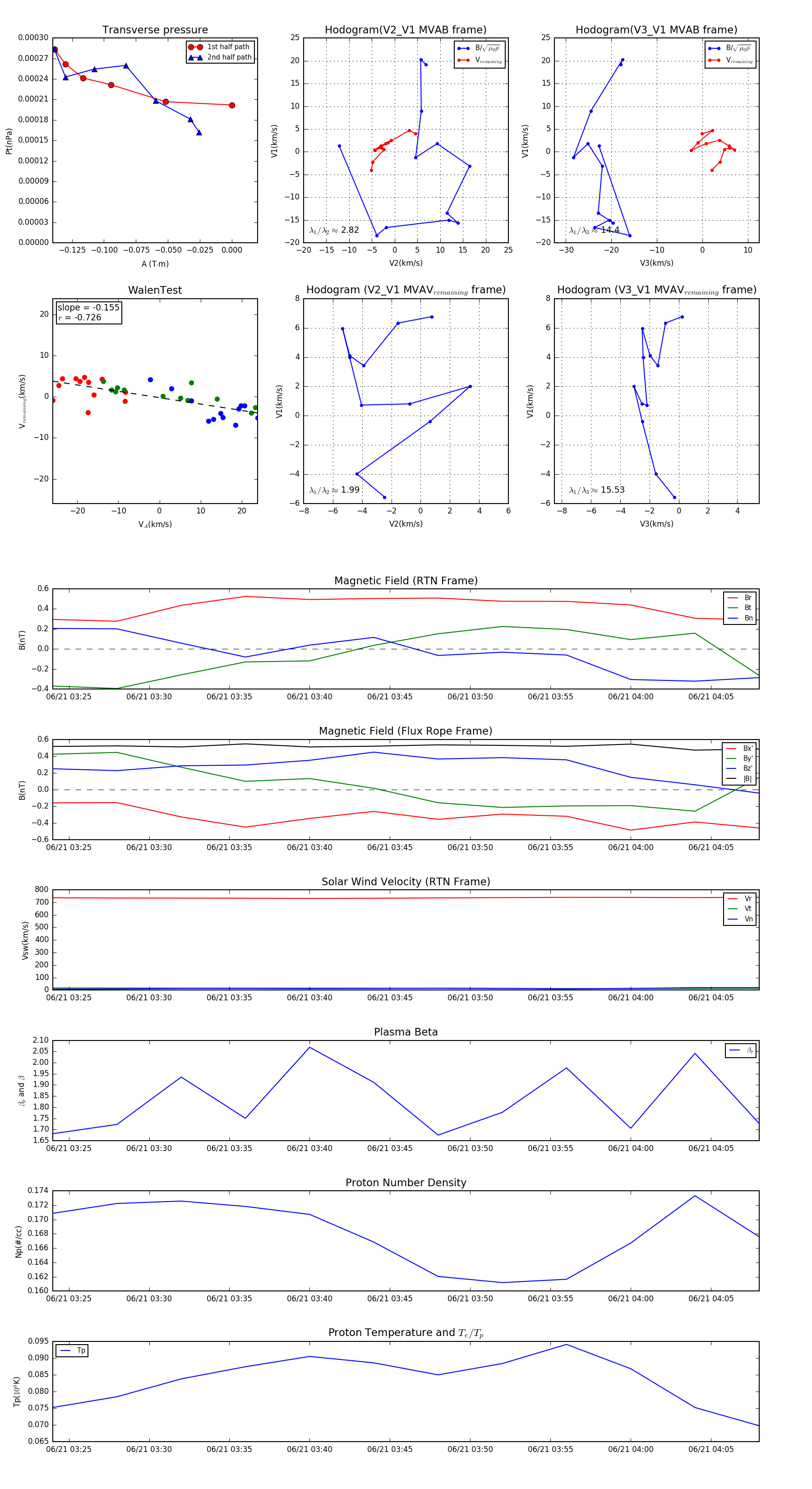
Flux Rope in 2006

Flux Rope Event 2006-06-21 03:24 ~ 2006-06-21 04:08 (45 minutes)


plot