HOME   LIST
‹–   –›

Flux Rope in 2006

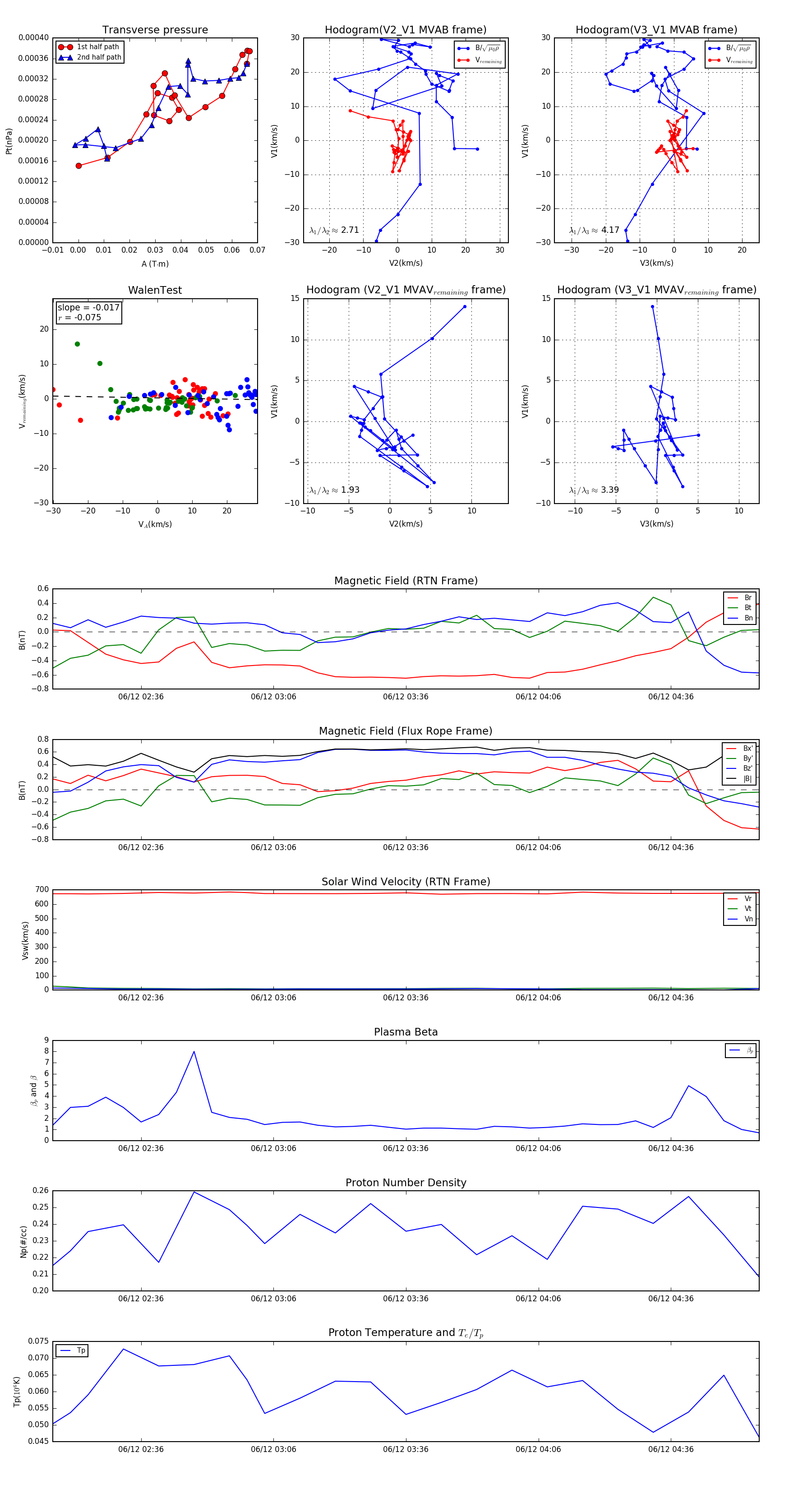
Flux Rope Event 2006-06-12 02:16 ~ 2006-06-12 04:56 (161 minutes)


plot