HOME   LIST
‹–   –›

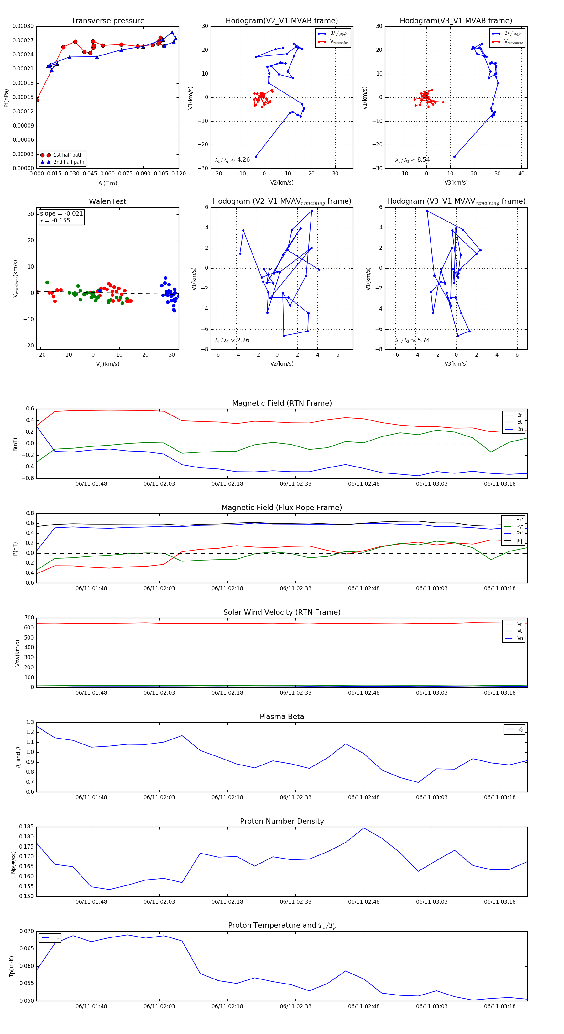
Flux Rope in 2006

Flux Rope Event 2006-06-11 01:36 ~ 2006-06-11 03:24 (109 minutes)


plot