HOME   LIST
‹–   –›

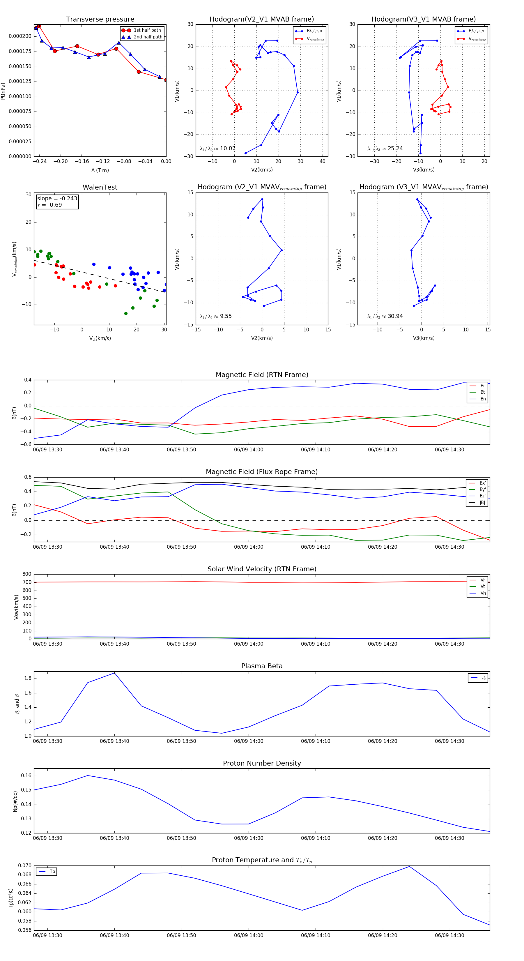
Flux Rope in 2006

Flux Rope Event 2006-06-09 13:28 ~ 2006-06-09 14:36 (69 minutes)


plot