HOME   LIST
‹–   –›

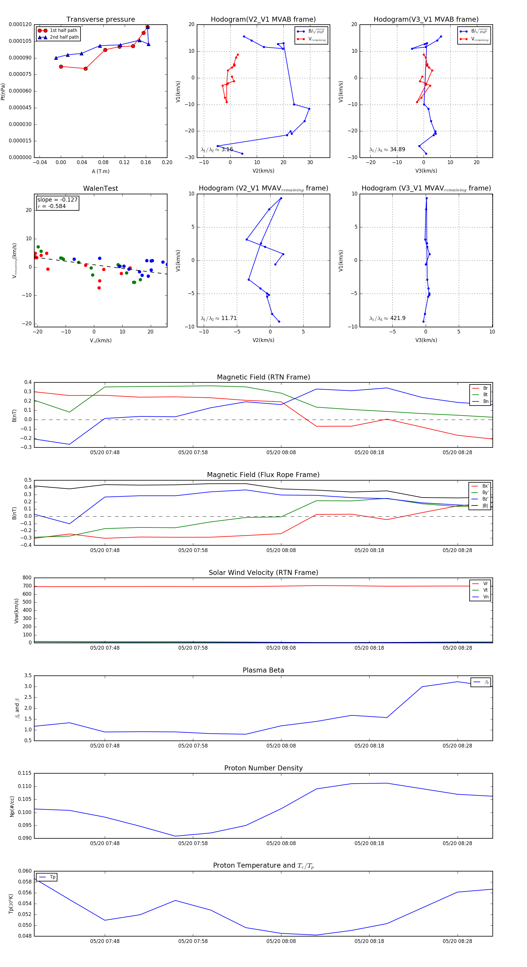
Flux Rope in 2006

Flux Rope Event 2006-05-20 07:40 ~ 2006-05-20 08:32 (53 minutes)


plot