HOME   LIST
‹–   –›

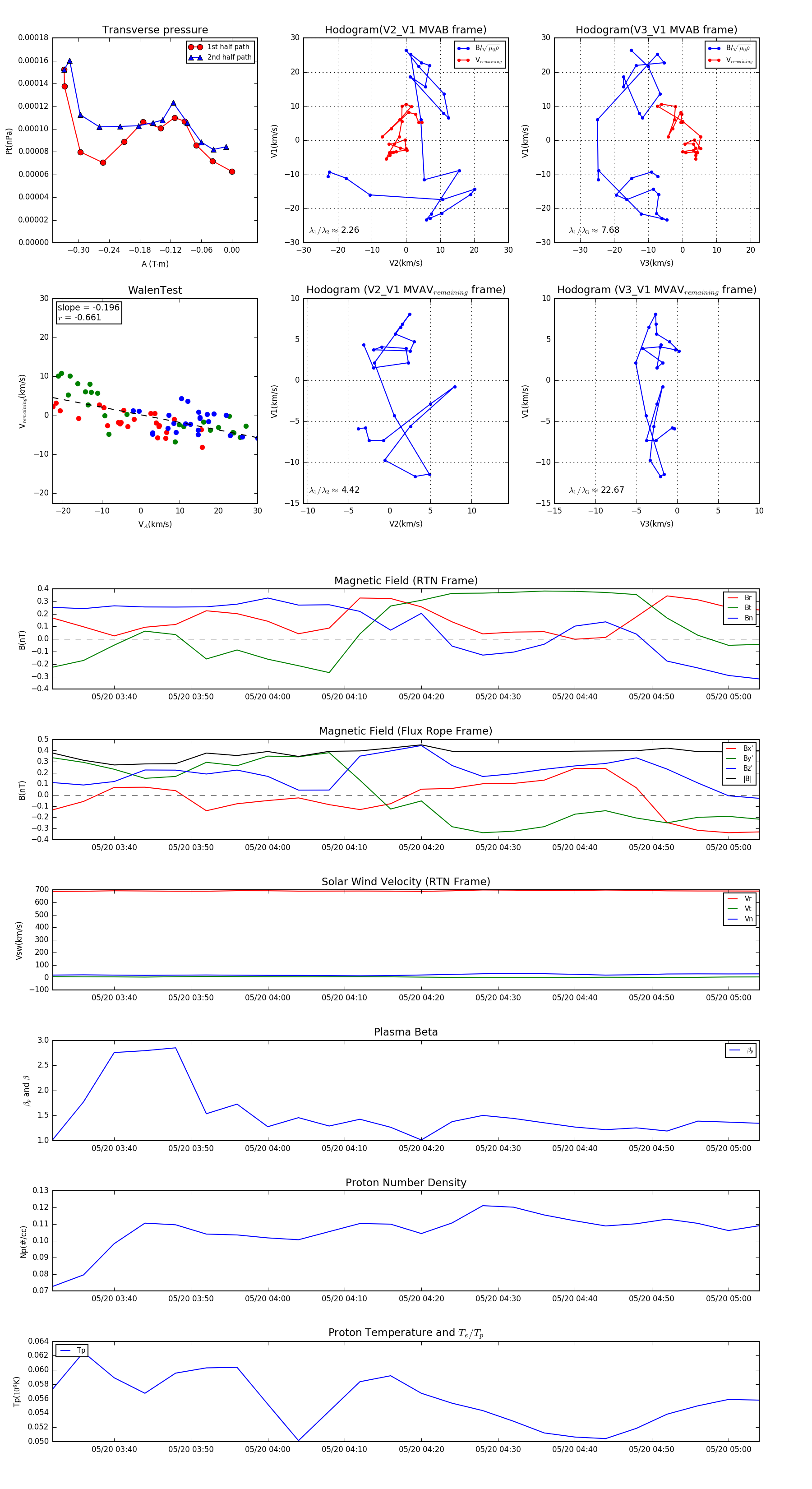
Flux Rope in 2006

Flux Rope Event 2006-05-20 03:32 ~ 2006-05-20 05:04 (93 minutes)


plot